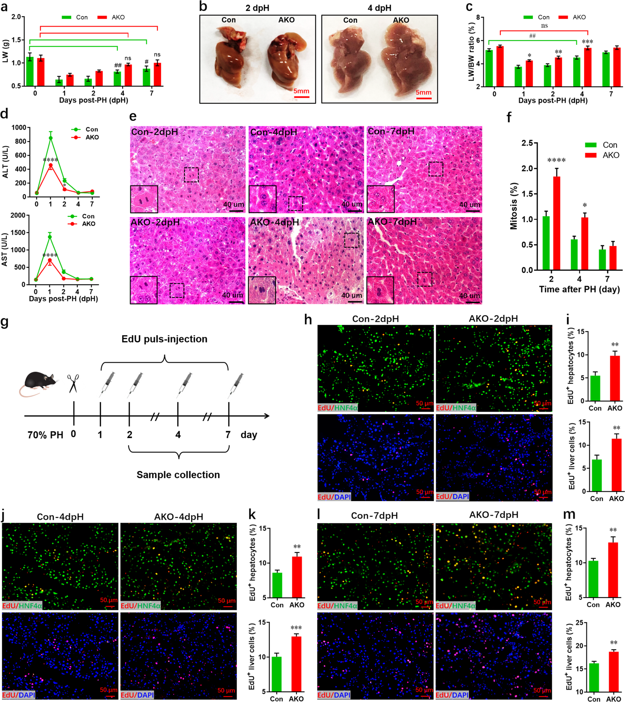
Fig. 3: Enhanced liver regeneration and hepatocyte proliferation in AKO mice after PH.
From: FoxO3 restricts liver regeneration by suppressing the proliferation of hepatocytes

a Recovery of liver weight in control and AKO mice after PH (n = 5 ~ 8 mice per group). b Representative images of livers from control and AKO mice at 2 and 4 dpH. c The actual ratio of liver weight to body weight at the indicated time points after PH (n = 5 ~ 8 mice per group). d Serum AST (upper) and ALT (lower) levels in control and FoxO3-knockout mice pre- and post-PH (n = 6 mice per group). e Representative liver sections stained with hematoxylin and eosin showing mitotic changes in hepatocytes in control and AKO mice after PH. f Quantification of mitotic hepatocytes in control and AKO mice (n = 5 mice per group). g Schematic of an EdU pulse-chase experiment designed to label proliferating hepatocytes during liver regeneration. h, i Representative images (h) and quantification (i) of EdU+ hepatocytes (upper) and liver cells (lower) in control and AKO mice at 2 dpH (n = 8 mice per group). j, k Representative images (j) and quantification (k) of EdU+ hepatocytes (upper) and liver cells (lower) in control and AKO mice at 4 dpH (n = 8 mice per group). l, m Representative images (l) and quantification (m) of EdU+ hepatocytes (upper) and liver cells (lower) in control and AKO mice at 7 dpH (n = 8 mice per group). All data are presented as the mean ± SEM. *p < 0.05, **p < 0.01, ***p < 0.001 versus control mice; #p < 0.05; ns, no significant difference (two-way ANOVA test for a, c, d, f, and Student’s t-test for i, k, and m).