Fig. 7: Knockdown of Nr4a1 inhibits the proliferation of FoxO3-deficient hepatocytes.
From: FoxO3 restricts liver regeneration by suppressing the proliferation of hepatocytes

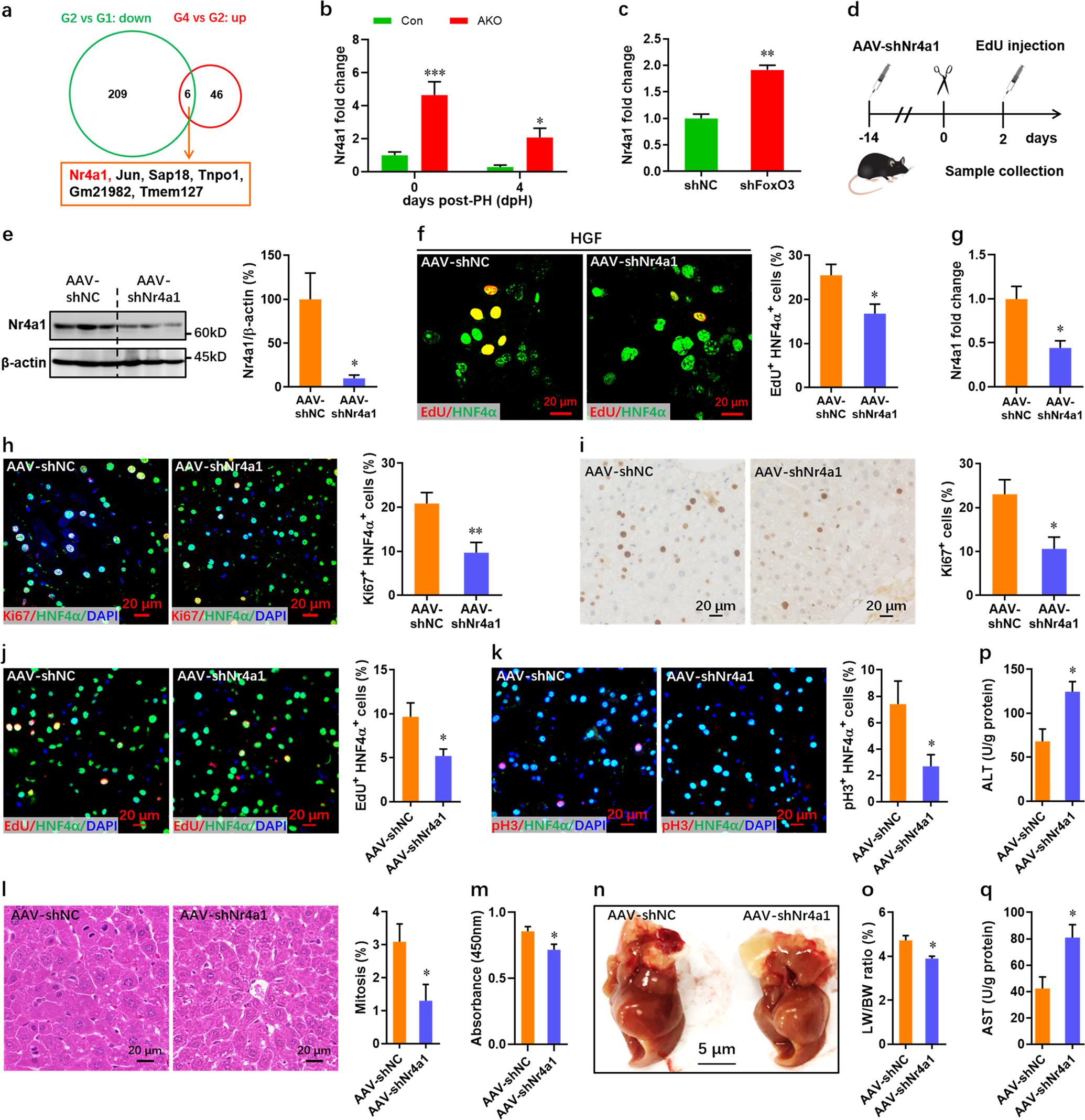
a RNA-seq identified six overlapping genes between the downregulated gene sets in control mice post-PH (G2) versus pre-PH (G1) and upregulated gene sets in AKO mice (G4) versus control mice post-PH (G2). G1, control mice pre-PH; G2, control mice post-PH; G4, mutant mice post-PH. b qPCR validation of Nr4a1 expression in AKO mice before and after PH (n = 6 mice per group). c Upregulation of Nr4a1 expression in FoxO3-deficient NCTC1469 cells (n = 3 per group). d Schematic of AAV-shNr4a1 injection in adult AKO mice for 2 weeks, followed by primary hepatocytes isolation at 0 dpH or PH performance and EdU injection at 2 dpH. e, f Isolated primary hepatocytes at 0 dpH were treated with HGF (40 ng/ml) for 4 days in MHGM, followed by Western blotting assay (e, n = 6 per group) and EdU/HNF4α double staining (f, n = 6 per group). g qPCR validation of Nr4a1 expression in livers at 2 dpH (n = 4 mice). h Representative images (left) and quantification (right) of Ki67+ HNF4α+ cells in liver at 2 dpH (n = 6 mice per group). i Representative images (left) and quantification (right) of Ki67+ cells in liver at 2 dpH (n = 6 mice per group). j Representative images (left) and quantification (right) of EdU+ HNF4α+ cells in AAV-shNC and AAV-shNr4a1 mice at 2 dpH (n = 6 mice per group). k Representative images (left) and quantification (right) of pH3+ HNF4α+ cells in livers at 2 dpH (n = 6 mice per group). l Representative images (left) and quantification (right) of mitotic hepatocytes in livers at 2 dpH (n = 6 mice per group). m Cell counting assay for primary hepatocytes isolated from livers at 2 dpH (n = 6 mice per group). n Representative images of livers at 2 dpH. o The actual ratio of liver/body weight at 2 dpH (n = 6 mice per group). p, q Liver ALT (p) and AST (q) levels in AKO mice injected with AAV-shNC and AAV-shNr4a1 at 2 dpH (n = 3 mice per group). All data are presented as the mean ± SEM. *p < 0.05, **p < 0.01, ***p < 0.001 versus controls (two-way ANOVA test for b; Student’s t-test for c, e–q).