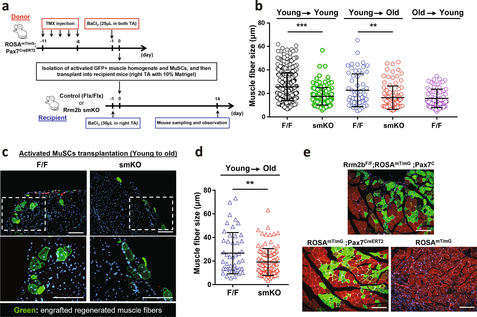
Fig. 4: Myofiber-specific Rrm2b deletion weakens the regenerative capacity.
From: Ribonucleotide reductase M2B in the myofibers modulates stem cell fate in skeletal muscle

a Donor and recipient mouse preparation timetable for muscle homogenate and MuSCs transplantation. b Quantification of engrafted myofiber size from homogenate transplantation between Rrm2b smKO and F/F mice. Each spot indicates one engrafted myofiber (myofibers with green fluorescence). c Representative images of engrafted myofibers in old recipient TA muscle. 14 days after MuSCs transplantation, activated MuSCs from young donors engrafted old recipient mice and differentiated into green myofibers with central nuclei. Scale bar, 100 μm. d Quantification of engrafted myofiber size from MuSCs transplantation between Rrm2b smKO and F/F mice. Each spot indicates one engrafted myofiber (myofibers with green fluorescence). e Histology of the gastrocnemius muscle from ROSAmT/mG, ROSAmT/mG;Pax7CreERT2, and Rrm2bF/F;ROSAmT/mG;Pax7CreERT2 mice at 14 days after damage. The mice were 5 months old, with 3 mice in each group. Scale bar, 100 μm. The results are presented as the mean ± SD. Statistical analysis of differences between the groups was performed by two-tailed, unpaired t-tests, and the P-values were calculated. Asterisks denote statistically significant changes from the control and are defined as **P < 0.01; ***P < 0.001.