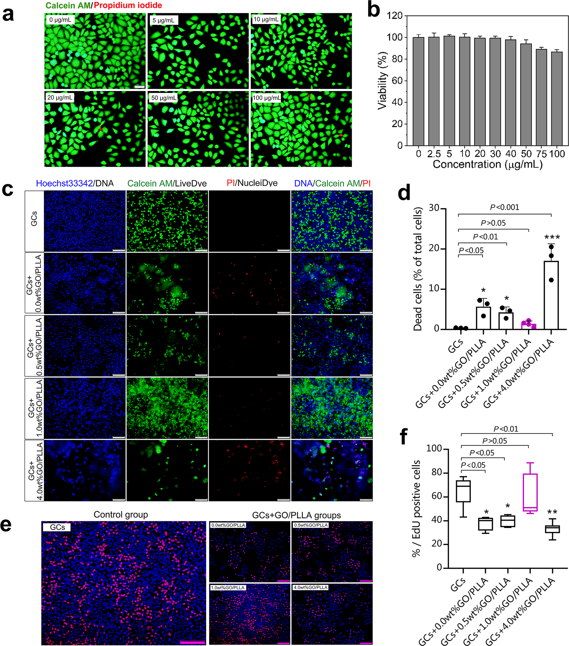
Fig. 2: Cytotoxicity assessment of GO nanosheets and the optimization of GO concentration in GO/PLLA nanofiber scaffolds.

a The most representative image of Live-Dead staining of GCs with GO nanosheets at various concentrations. Scale bar: 50 μm. b Cell viability of GCs treated with GO nanosheets at various concentrations. c Live-Dead fluorescence staining images of GCs polymerized with different GO/PLLA nanofiber scaffolds. Scale bar: 200 μm. Blue: nucleus; Green: cytoplasmic orthoesterase activity (live cells); Red: damaged cell membranes allow ethidium homodimer to bind to DNA (dead cells). d The dead cells ratio (% of the total cells) after culturing for 72 h. e The most representative images of the EdU assay of GCs with GO nanosheets at various concentrations. Scale bar: 200 μm. f The percentage of EdU-positive cells after culturing for 72 h. Statistical significance levels are set at *P < 0.05, **P < 0.01, ***P < 0.001 by one-way ANOVA (Multiple comparisons). Data are presented as mean ± SD.