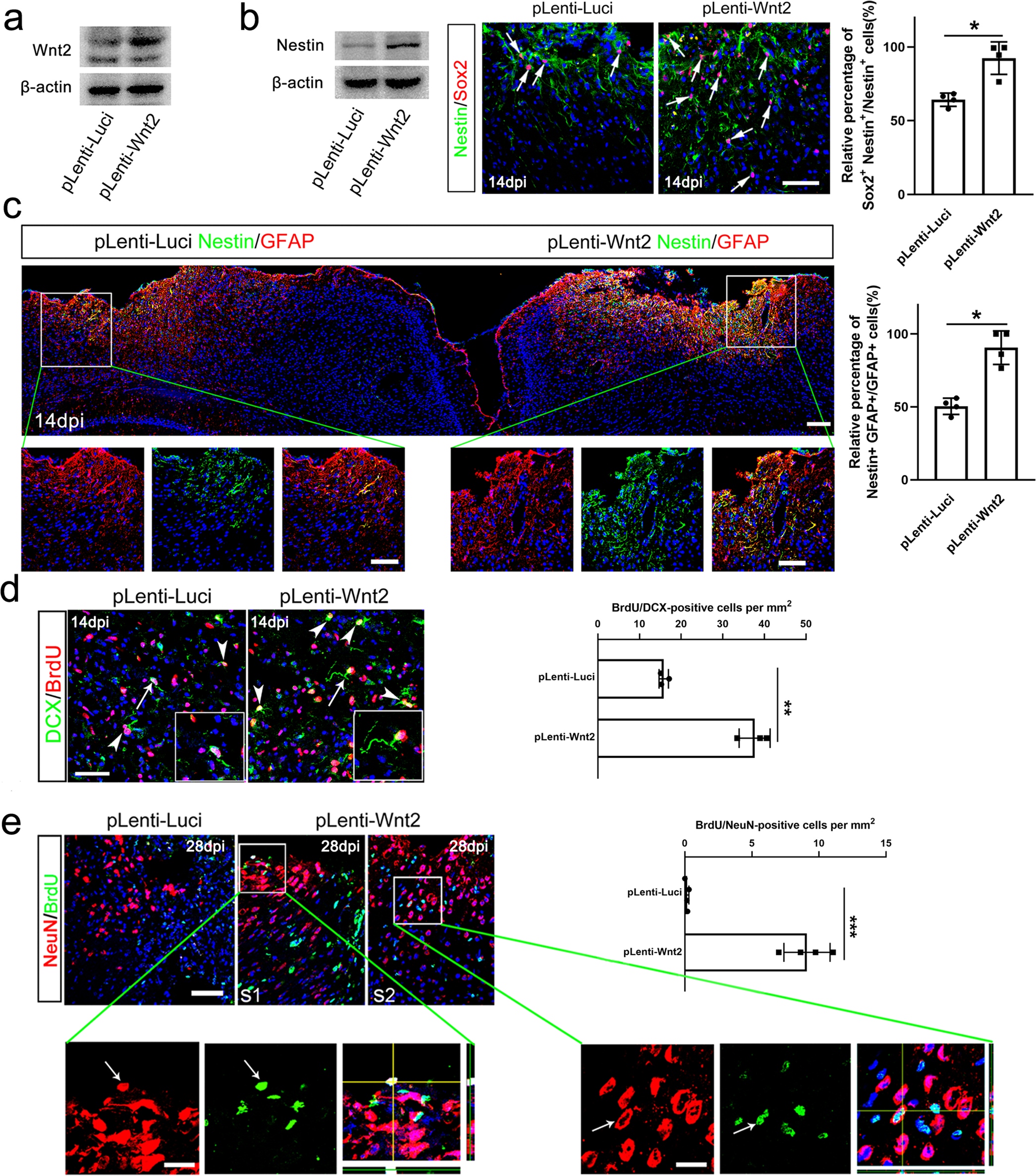
Fig. 4: Effects of Wnt2 over-expression on astrocyte dedifferentiation and cortical neurogenesis.
From: IRES-mediated Wnt2 translation in apoptotic neurons triggers astrocyte dedifferentiation

a Western-blotting of Wnt2 in ischemic cortex infected by pLenti-Luci (control) and Wnt2. b Western-blotting of Nestin and double-immunostaining of Nestin/Sox2 in ischemic cortex infected by pLenti-Luci (control) and Wnt2. Bar = 50 μm. N = 4 mice per group. c Representative images of Nestin/GFAP double-immunostaining in the bilateral cortices at 14 dpi with two ischemic injures infected by pLenti-Luci (left) and Wnt2 (right) respectively. Bar = 200 μm in upper panel. Bar = 50 μm in enlarged view. N = 4 mice per group. d Double-immunostaining and quantification of DCX/BrdU in ischemic cortex infected by pLenti-Luci and Wnt2. N = 3 mice per group. **P = 0.0075. Two-tailed Student’s t test. Bar = 50 μm. e Double-immunostaining and quantification of NeuN/BrdU in ischemic cortices infected by lentivirus expressing luciferase (control) or Wnt2. S1 and S2 are two representative sections showing one NeuN/BrdU-positive cell in each section. Arrows point to double-stained cells. Bar = 30 μm, and 5 μm in insert. ***P < 0.001. Two-tailed Student’s t test. N = 4 mice per group. Mean ± standard error (SE). Asterisks with bars connecting two groups indicate difference between these two groups.