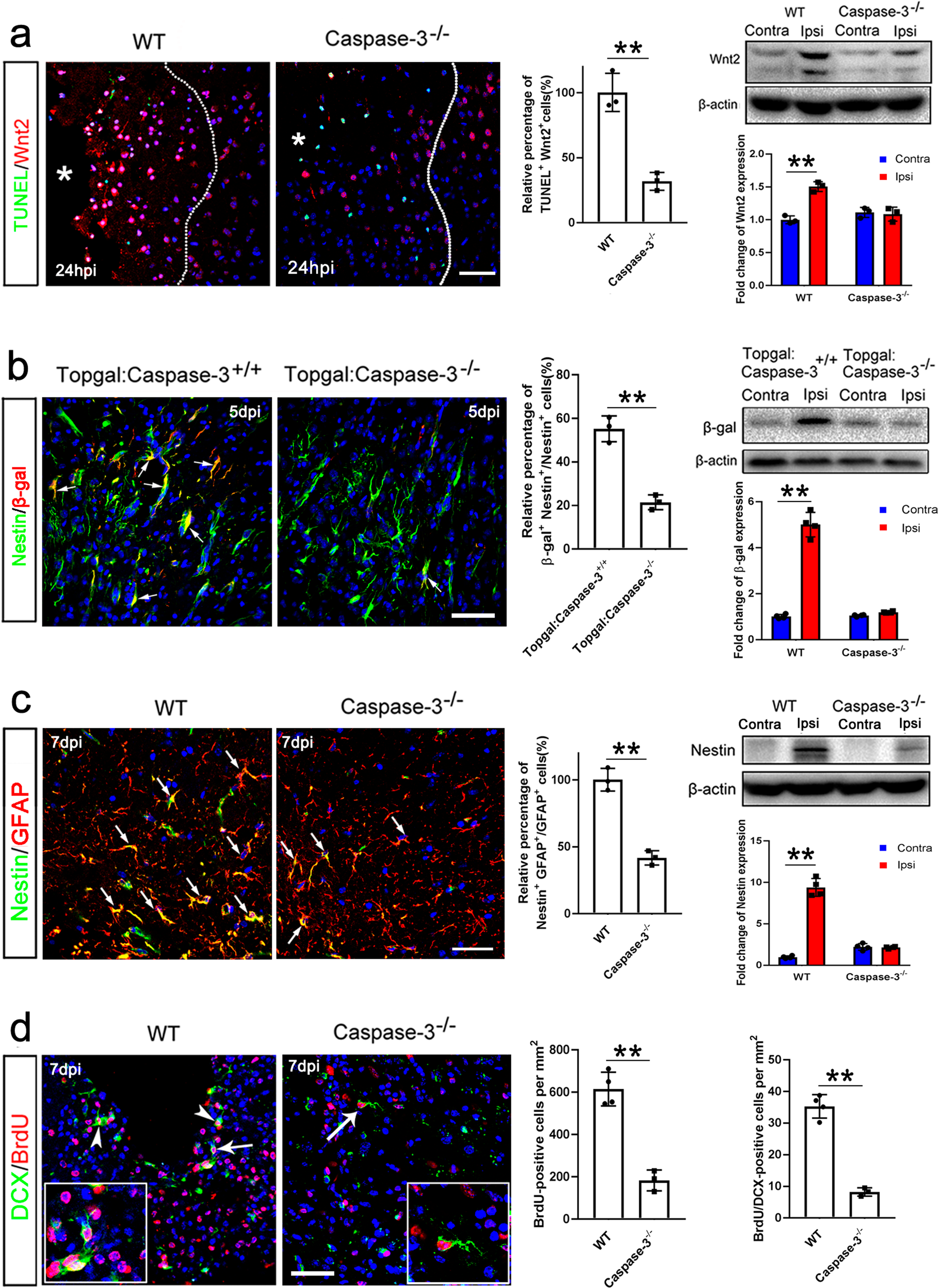
Fig. 5: Requirement of caspase-3 for Wnt2 activation and neurogenesis in ischemic cortex.
From: IRES-mediated Wnt2 translation in apoptotic neurons triggers astrocyte dedifferentiation

a Combination of TUNEL staining and Wnt2 immunostaining (left panels), and Western-blotting of Wnt2 in the ischemic cortex of WT and caspase-3−/− mice (right panels). Expression of Wnt2 in the injured WT cortex is significantly increased, but remains unchanged in caspase-3−/− cortex. Dashed lines indicate lesion border. Bar = 30 μm. **P = 0.0061 (left panel), **P = 0.0019 (right panel). One-way ANOVA followed by Bonferroni’s post hoc comparisons tests. N = 3 mice per group. b Representative images of Nestin/β-gal double immunostaining (left panels), and Western-blotting of β-gal in the ischemic cortex of Topgal mice with or without caspase-3 mutation at 5 dpi (right panels). The expression of β-gal in the ischemic cortex of Topgal:caspase-3+/+ mice is greatly enhanced, whereas it shows no notable change in Topgal:caspase-3−/− mice. Bar = 30 μm. **P = 0.0096 (left panel), **P = 0.0015 (right panel). One-way ANOVA followed by Bonferroni’s post hoc comparisons tests. N = 3–4 mice per group. c Double staining of BrdU with Nestin, and Western-blotting of Nestin in the ischemic WT and caspase-3−/− cortex. Notice the lower level of Nestin in the ischemic caspase-3−/− cortex. **P = 0.001 (left panel), **P = 0.0012 (right panel). One-way ANOVA followed by Bonferroni’s post hoc comparisons tests. N = 3–4 mice per group. d Double staining and quantification of BrdU/DCX. The numbers of BrdU/DCX-positive cells is significantly decreased in the caspase-3−/− cortex. Bars = 30 μm. **P = 0.0072 (left panel), **P = 0.0021 (right panel). Two-tailed Student’s t test. N = 3–4 per group. Arrows in (b, d) point to double-positive cells and arrowheads in (d) point to magnified double-positive cells. Mean ± standard error (SE). Asterisks with bars connecting two groups indicate difference between these two groups.