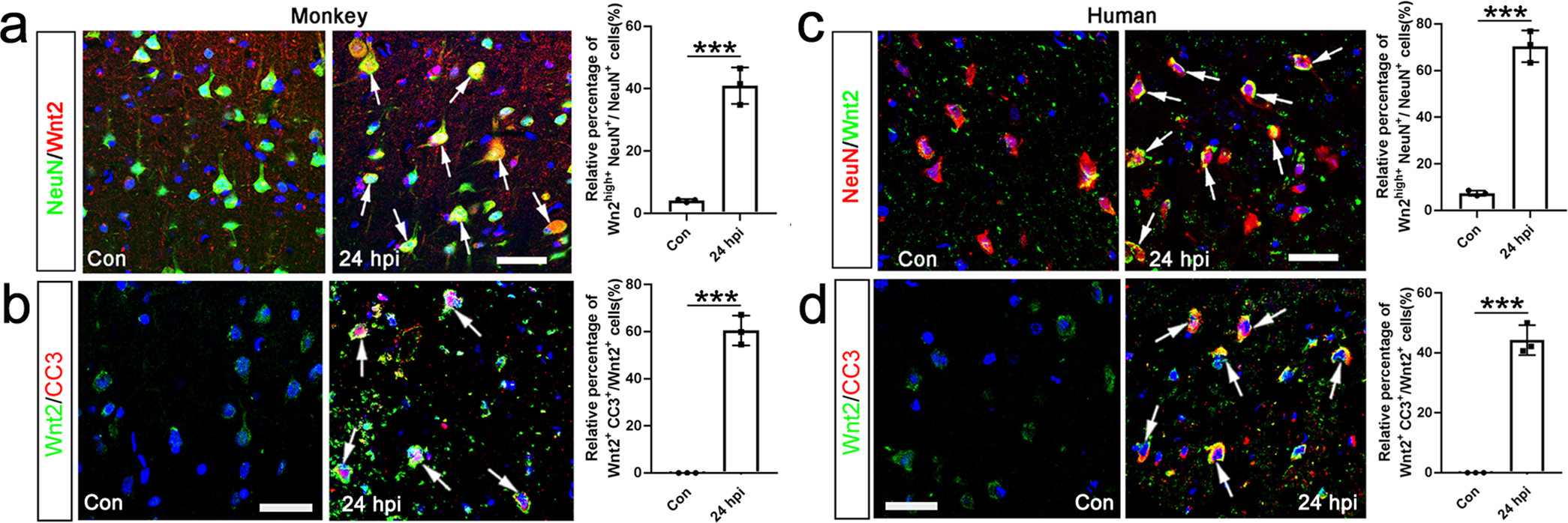
Fig. 8: Expression of Wnt2 in ischemic cortex of Macaca Mulatta and human cortex.
From: IRES-mediated Wnt2 translation in apoptotic neurons triggers astrocyte dedifferentiation

a, b Double-immunostaining of NeuN/Wnt2, Wnt2/CC3 in control and injured cortex of Macaca Mulatta at 24 hpi. Bar = 30 μm. c, d Double-immunostaining of NeuN/Wnt2, Wnt2/CC3 in human cortical autopsy tissue (control and 24 hpi). Bar = 30 μm. Notice the higher Wnt2-immunoreactivity in CC3-positive cells in both Macaca Mulatta and human cortex. Arrows point to representative double-positive cells. ***P < 0.001. Two-tailed Student’s t test. N = 3 samples from 2 monkeys or patients per group. Mean ± standard error (SE). Asterisks with bars connecting two groups indicate difference between these two groups.