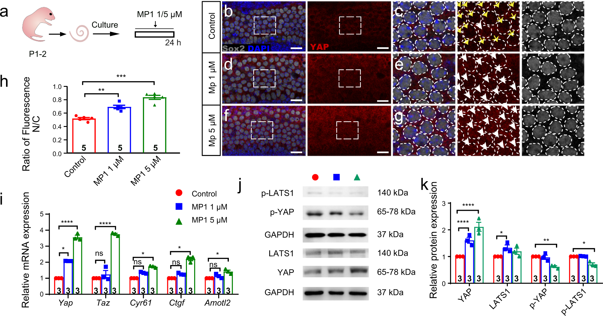
Fig. 2: Turning off Hippo signaling induces YAP nuclear accumulation and subsequent interaction with its target genes.
From: Loss of Mst1/2 activity promotes non-mitotic hair cell generation in the neonatal organ of Corti

a Cochleae of P2 neonatal mice were isolated and cultured. After 12 h, 1 μM or 5 μM XMU-MP-1 was added for 24 h. b–g The distribution of YAP (red) in Sox2+ SCs (white) from P2 neonatal control and 1 µM or 5 μM XMU-MP-1-treated mouse cochleae, respectively. The yellow arrows indicate that the YAP nuclear accumulation was very low in the control group, while the white arrows indicate that the YAP nuclear accumulation was increased in the XMU-MP-1 groups. h The relative florescence of YAP in the nuclei and cytoplasm of SCs in the control and XMU-MP-1-treated groups was analyzed with one-way ANOVA followed by Dunnett’s multiple comparisons test, indicating that XMU-MP-1 significantly promoted the translocation of YAP into the nucleus. i The relative mRNA expression levels of Hippo pathway-related genes and downstream genes after exogenous XMU-MP-1 treatment analyzed with one-way ANOVA followed by Tukey’s multiple comparisons test. j, k The western blots and the relative fluorescence quantification of p-YAP, p-LATS, YAP, and LATS in the control group and the XMU-MP-1 groups analyzed with two-way ANOVA followed by Dunnett’s multiple comparisons test. *p < 0.05, **p < 0.01, ***p < 0.001, ****p < 0.0001. Data are shown as the mean ± SEM. Scale bars = 20 μm.