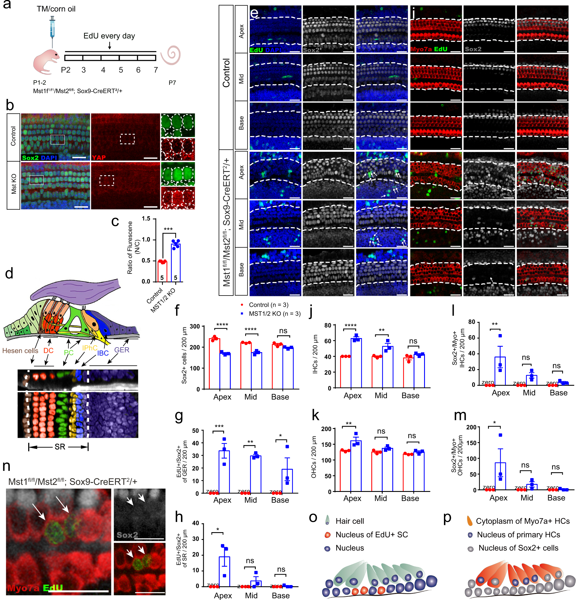
Fig. 3: Turning off Hippo signaling initiates the proliferation of SCs and the direct differentiation of HCs from SCs in vivo.
From: Loss of Mst1/2 activity promotes non-mitotic hair cell generation in the neonatal organ of Corti

a Mst1f1/f1/Mst2fl/fl; Sox9-CreERT2/+ mice were used to knock out Mst1/2 in Sox9+ SCs and thus turn-off Hippo signaling to promote YAP nuclear translocation. Tamoxifen was injected at P1–2, and EdU was injected from P2–7 and the cochleae were harvested at P7. b Compared with the control groups, there was much more YAP nuclear translocation in Mst1f1/f1/Mst2fl/fl; Sox9-CreERT2/+ mice. The nuclei are circled in white. Compared with controls, more YAP was transferred into the cell nucleus in the Mst1/2 knockout group. c The relative florescence of YAP in the nuclei and cytoplasm of SCs in control and Mst1/2 knockout mice was analyzed with two-tailed, unpaired Student’s t tests, indicating that Mst1/2 knockout promoted the translocation of YAP into the nucleus. d The schematic diagram of the sectional views of the organ of Corti. DC, Deiters’ cell; PC, pillar cell; IPhC, inner phalangeal cell; IBC, inner border cell; GER, greater epithelial ridge. e–h Very few EdU+ SCs were detected in control mice, and two-way ANOVA followed by Sidak’s multiple comparison test showed that there were significantly greater numbers of Sox2+/EdU+ SCs in the SR and GER with the total amount of Sox2+ SCs decreasing in Mst1f1/f1/Mst2fl/fl; Sox9-CreERT2/+ mice. i–m There were large numbers of newly generated HCs among both the IHCs and OHCs, and many Sox2+/Myosin7a+ HCs were detected in both the IHCs and OHCs of Mst1f1/f1/Mst2fl/fl; Sox9-CreERT2/+ mice (i), and two-way ANOVA followed by Sidak’s multiple comparison test was performed to show the significant differences. n Very few Myosin7a+/EdU+ HCs, about 0–2 per cochlea, were observed in Mst1f1/f1/Mst2fl/fl; Sox9-CreERT2/+ mice. o The schematic diagram of SC proliferation in Mst1/2 knockout mice in vivo. p The schematic diagram of supernumerary HCs in Mst1/2 knockout mice in vivo. *p < 0.05, **p < 0.01, ***p < 0.001, ****p < 0.0001. Data are shown as the mean ± SEM. Scale bars = 20 μm.