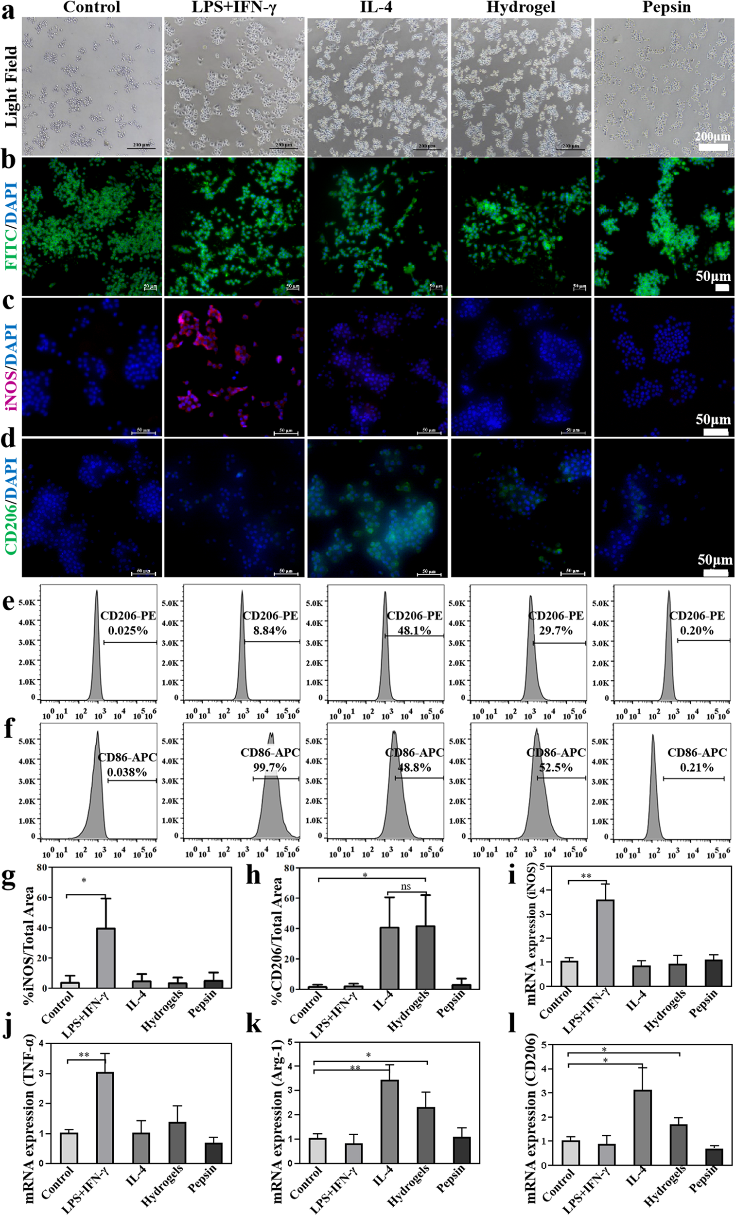
Fig. 5: Raw 264.7 was co-cultured with dECM hydrogel in transwell and the immunomodulatory capacity assessment.

a Bright-field image of the RAW264.7 cells treated with various stimuli for 48 h. Scale bar = 200 μm. b Morphology of the cells stained with FITC Phalloidin for the cytoskeleton (green) and DAPI for the nucleus (blue) after 48 h. Scale bar = 50 μm. c, d Immunofluorescence of iNOS and CD206 expression treated by different groups. Scale bar = 50 μm. e, f Representative images of surface markers CD86 and CD206 of RAW264.7 analyzed by flow cytometry. g, h Semi-quantitative analysis of immunofluorescence staining results. i–l The expression of inflammatory cytokines iNOS, TNF-α, ARG-1, and CD206 was detected by RT-qPCR. ns, not significant; *P < 0.05, **P < 0.01, ***P < 0.001, * is the statistical difference compare with Control group. One-way ANOVA followed by the Tukey post hoc test was used. Each data point represents average ± standard deviation, n = 4.