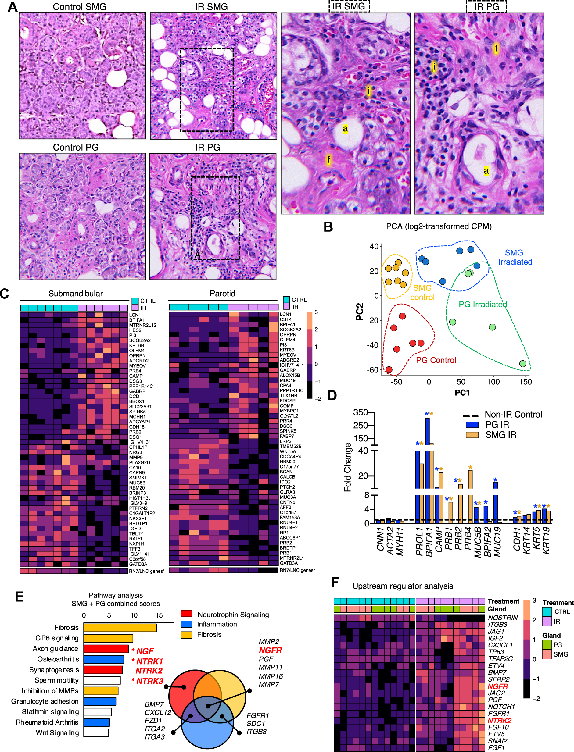
Fig. 1: Neurotrophin signaling is a key pathway dysregulated post-IR.

A Representative H&E staining of control and IR human SMG and PG. Areas in dotted boxes of IR SMG and IR PG are enlarged in right two panels to highlight increased adiposity (a), immune infiltration (i), and fibrosis (f). B PCA plot of log-transformed CPM counts from bulk RNAseq analysis of human biopsies. C Heatmaps of the top 50 DEGs by fold change in irradiated glands compared to controls. The color scale represents scaled gene expression values. *Long non-coding RNAs, small nuclear RNAs, SNORAs, and other pseudogenes were overrepresented among downregulated genes and were removed from heatmap (see Supplementary Data 1 for complete list); a representative expression profile is shown at the bottom of the heatmaps. D Bar graph with fold change gene expression of selected genes in irradiated glands (n = 6 IR-SMG; n = 5 IR-PG) compared to controls from RNAseq analysis. Stars denote statistical significance (adjusted p < 0.05, statistical analysis with EdgeR-DeSeq2 (Wald test p-value and Benjamini-Hochberg adjusted p-value)). E Results from Ingenuity Pathway Analysis (IPA) Software showing common pathways dysregulated in PG and SMG. A combined score was calculated by adding the –Log(p-val) for a given pathway in both glands. The Venn diagram highlights the overlap of genes associated with the top dysregulated pathways. * NGF and NTRK1 were only significant in IR-SMG and NTRK3 in IR-PG. F Heatmap showing results from Upstream Regulator analysis with IPA. Only genes that met the criteria for significance in our dataset (p-value < 0.05 and fold change > 2) and that were predicted to be upstream of DEGs in both glands are shown. Analysis was adjusted to only predict genes annotated to function as growth factors, receptors, and transcription factors, based on IPA’s database.