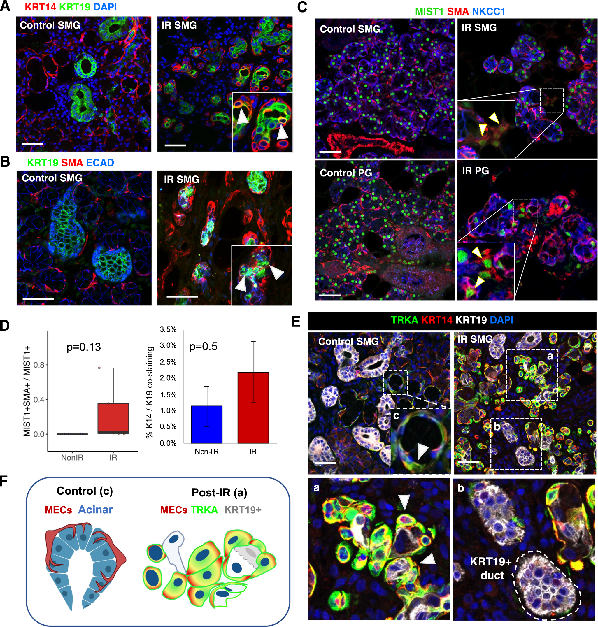
Fig. 7: Upregulation of NTRs is directly associated with abnormal morphology and co-expression of MIST1 and KRT19 in MECs post-IR in humans.

A Control and IR SMG stained for KRT14 (red), KRT19 (green), and DAPI (blue). White arrows point at cells with overlap between KRT14 and KRT19. Scale bars, 50 µm. B Control and IR SMG glands immunostained for KRT19 (green), SMA (red), and E-cadherin (blue). C Control and IR SMG and PG glands stained for MIST1 (green), SMA (red), and NKCC1 (blue). White arrows point at cells with overlap between SMA and MIST1. Scale bars, 50 µm. D Quantification of double-positive MIST1+/SMA+ cells normalized to number of MIST1+, and %SMA/K19 co-localization from IF staining (n = 3 PG IR, 2 PG non-IR, 4 SMG IR, 1 SMG non-IR). E Immunostaining of human SMG for KRT14 (Red), KRT19 (white), and TRKA (green). Delineated areas are expanded and denoted by labels ‘a’, ‘b’ and ‘c’. White arrows point at representative MECs. All scale bars, 50 µm. F Representation of morphological differences between control and IR MECs.