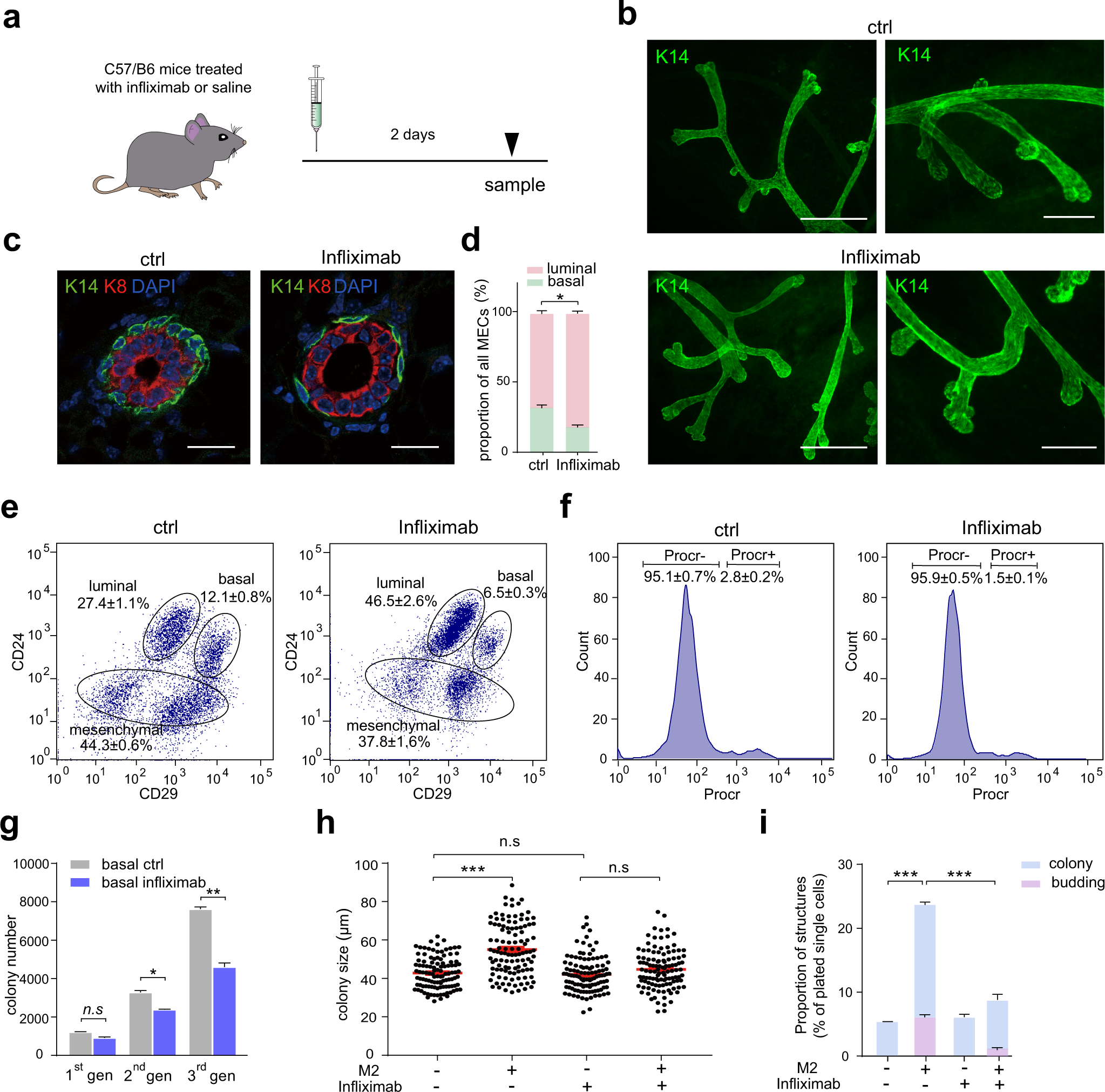
Fig. 6: TNF-α inhibition inhibits the expansion of mammary basal cells.

a Illustration of intraperitoneal injection of infliximab/saline in C57/B6 mice (8 to 10-week-old). b Whole-mount K14 staining of mammary ducts in control mice and infliximab treated mice. Scale bars: 500 μm and 200 μm. c Immunostaining of K14 and K8 in mammary gland (ctrl: control mice, Infliximab: infliximab treated mice). Scale bar: 20 μm. d Statistical analysis of the proportions of basal and luminal cells in mammary epithelial cells (MECs) in (c). n = 3 mice, *P < 0.05, unpaired t-test. e Representative FACS plots of mouse mammary epithelium cell populations (ctrl: control mice, Infliximab: infliximab treated mice). Data are presented as mean ± SD, the results are representative of 3 independent experiments, *P < 0.05, unpaired t-test. f Representative FACS plots of Procr labeled mammary stem cells (ctrl control mice, Infliximab infliximab treated mice). Data are presented as mean ± SD, the results are representative of 3 independent experiments, ***P < 0.001, unpaired t-test. g Changes in the number of colonies formed by cultured basal cells in serial passages (ctrl from control mice, Infliximab from infliximab treated mice). *P < 0.05, **P < 0.01, n.s represents no significance, unpaired t-test. h Colony size statistics of basal cells co-cultured with M2 and/or treated with infliximab. n = 3 replicates, ***P < 0.001, unpaired t-test. i Quantification of colonies and organoids formed by basal cell co-culture with BMDMs and/or treated with Infliximab. n = 3 replicates, ***P < 0.001, two-way AVONA.