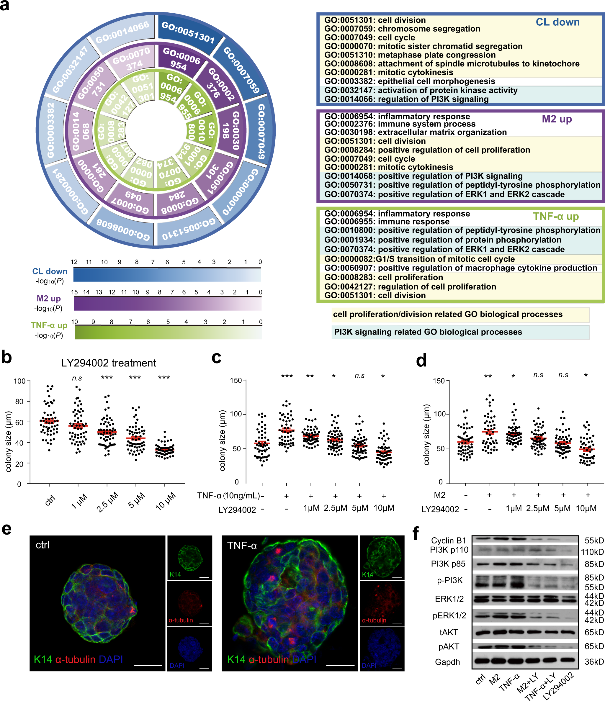
Fig. 7: PI3K signaling mediates the function of TNF-α on regulating MaSC activity.

a GO analysis of upregulated DEGs in organoids formed by M2 co-culture, upregulated DEGs in organoids induced by TNF-α, and downregulated DEGs in mammary basal cells from clodronate liposomes treated mice. The left part shows the representative GO terms in each group, the right part shows the definition of each GO terms. b Colony size statistics of basal cells treated with LY294002 at gradient concentration. n = 3 replicates, ***P < 0.001, n.s represents no significance, unpaired t-test. c Colony size statistics of basal cells treated with LY294002 at gradient concentration and TNF-α (10 ng/mL) was added for compensation. n = 3 replications, *P < 0.05, **P < 0.01, ***P < 0.001, n.s represents no significance, unpaired t-test. d Colony size statistics of basal cells treated with LY294002 at gradient concentration and M2 macrophages were co-cultured for compensation. n = 3 replications, *P < 0.05, **P < 0.01, n.s represents no significance, unpaired t-test. e Representative images of the mitosis cells in TNF-α induced basal cells compared with control. Scale bar: 20 μm. f Immunoblot analysis for the expression of Cyclin B1, PI3K p110, PI3K p85, p-PI3K, ERK1/2, pERK1/2, tAKT, pAKT in organoids which treated with TNF-α, co-cultured with M2, treated with TNF-α or co-cultured with M2 then followed by LY294002 treatment and treated with LY294002 separately. The results are representative of 3 independent experiments.