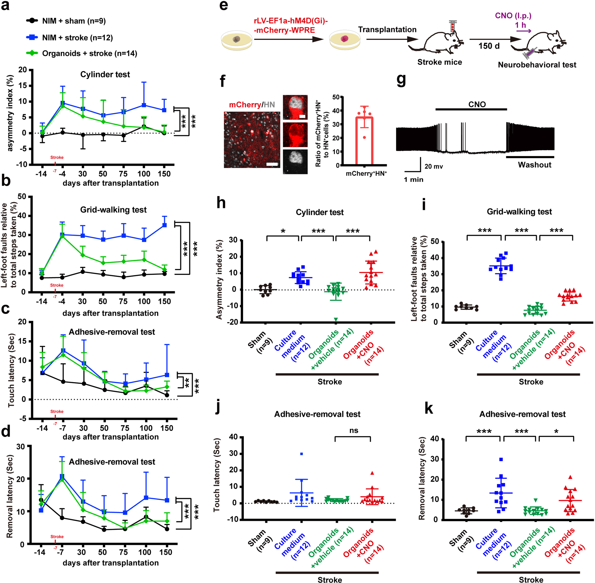
Fig. 5: The transplantation of human cerebral organoids promotes functional recovery from stroke in mice.

a Asymmetry index of forelimbs in the cylinder test (F2,32 = 50.952, ***P < 0.001. ***P < 0.001, NIM/stroke vs sham or NIM/stroke vs organoids/stroke). b Left-foot faults relative to total steps taken in the grid-walking test (F2,32 = 317.196, ***P < 0.001. ***P < 0.001, NIM/stroke vs sham or NIM/stroke vs organoids/stroke). c Latency to touch the sticky dot on left paw in the adhesive-removal test (F2,32 = 27.875, ***P < 0.001. ***P < 0.001, sham vs NIM/stroke; **P = 0.002, NIM/stroke vs organoids/stroke). d Latency to remove the sticky dot on left paw in the adhesive-removal test (F2,32 = 47.683, ***P < 0.001. ***P < 0.001, NIM/stroke vs sham or NIM/stroke vs organoids/stroke). e Design of the experiments for f–k. f Image showing mCherry-positive cells in the infarct core (left, scale bar, 50 μm), high magnification images from a selected area in the leftward image (middle, scale bar, 5 μm) and bar graph showing ratio of mCherry+/HN+ cells to HN+ cells (right). n = 6 animals. g In the neurons expressing hM4Di-mCherry, bath application of CNO completely abolished cell discharge of action potentials and this effect was reversed after CNO washout. h Asymmetry index of forelimbs in the cylinder test (F3,45 = 15.679, ***P < 0.001. *P = 0.014, ***P < 0.001). i Left-foot faults relative to total steps taken in the grid-walking test (F3,45 = 189.858, ***P < 0.001. ***P < 0.001). j Touch latency (F3,45 = 0.062, P = 0.062. P > 0.05, between groups) in the adhesive-removal test. k Remove latency (F3,45 = 9.790, ***P < 0.001. *P = 0.033, ***P < 0.001) in the adhesive-removal test. NIM neural induction medium, HN Human Nuclei. In a–d, f and h–k, data were presented as mean ± standard deviation.