Correction to: npj Regenerative Medicine https://doi.org/10.1038/s41536-021-00186-4, published online 17 November 2021
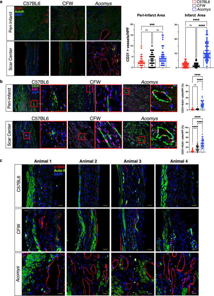
In this article panels a and b of Figure 7 were accidentally interchanged with panels a and b of Supplementary Figure 6. The original article has been corrected.

Author information
Authors and Affiliations
Corresponding authors
Supplementary information
Rights and permissions
Open Access This article is licensed under a Creative Commons Attribution 4.0 International License, which permits use, sharing, adaptation, distribution and reproduction in any medium or format, as long as you give appropriate credit to the original author(s) and the source, provide a link to the Creative Commons license, and indicate if changes were made. The images or other third party material in this article are included in the article’s Creative Commons license, unless indicated otherwise in a credit line to the material. If material is not included in the article’s Creative Commons license and your intended use is not permitted by statutory regulation or exceeds the permitted use, you will need to obtain permission directly from the copyright holder. To view a copy of this license, visit http://creativecommons.org/licenses/by/4.0/.
About this article
Cite this article
Peng, H., Shindo, K., Donahue, R.R. et al. Author Correction: Adult spiny mice (Acomys) exhibit endogenous cardiac recovery in response to myocardial infarction. npj Regen Med 8, 37 (2023). https://doi.org/10.1038/s41536-023-00314-2
Published:
Version of record:
DOI: https://doi.org/10.1038/s41536-023-00314-2