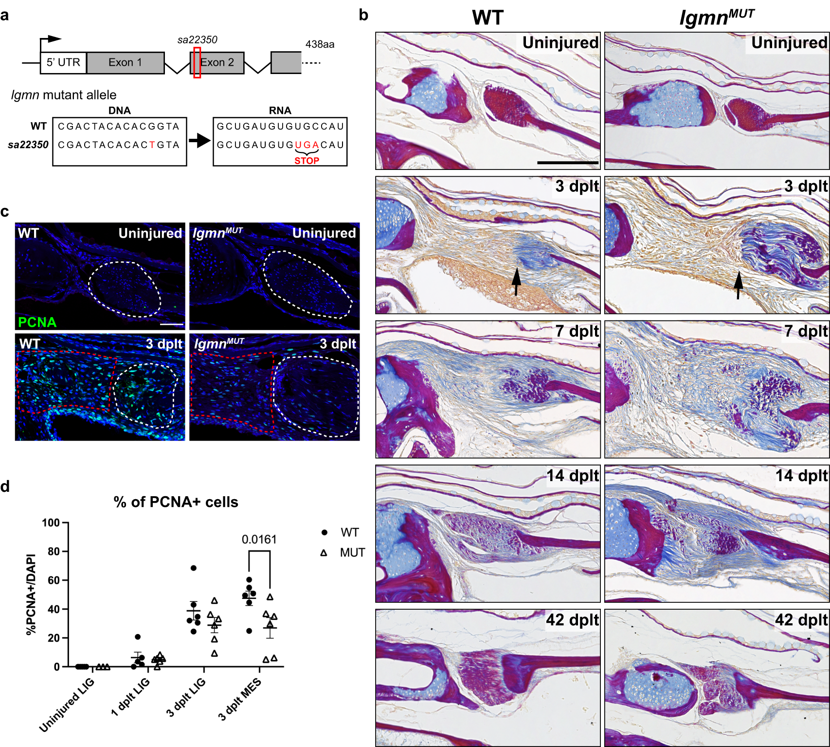
Fig. 6: Dysregulated ECM remodeling and decreased proliferation in lgmn mutant after ligament transection.

a Schematic of lgmn mutant locus showing a point mutation in exon 2 that encodes for an early stop codon. b Acid Fuchsin Orange-G (AFOG) histology staining of ECM remodeling in wild type and lgmn mutant IOM ligament regeneration in uninjured, 3 dplt, 7 dplt, 14 dplt, and 42 dplt. Black arrow denotes interface of injured ligament bundle with invading cells. Collagen is stained blue, protein deposits are stained red/purple, and cellular cytoplasm is stained orange (n = 3-5 per time point). c Representative images of PCNA immunofluorescence in wild type and lgmn mutants in uninjured and 3 dplt IOM ligaments. Region of interest for quantification is outlined in white dashed lines for the ligament and red dashed lines for regenerative mesenchyme domain. d Quantification of percentage of PCNA positive cells normalized with total DAPI-stained nuclei (n = 3-6 per time point); error bar represents SEM, p = 0.0161. Scale bars = 150 μm (b), 50 μm (c).