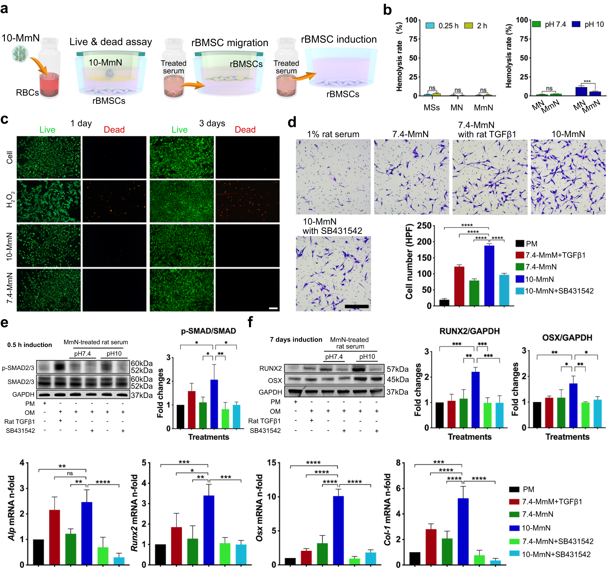
Fig. 4: Cytotoxicity, cell migration and osteogenic differentiation behaviors of 10-MmN.

a Schematic showing hemolysis assay; the co-culture of 10-MmN with rBMSCs to investigate cell viability; the addition of treated serum for rBMSC migration and osteogenic induction. b Hemolytic rates. c Fluorescence images showing the live (green) and dead (red) rBMSCs. Scale bar: 200 μm. d Microphotographs and quantification demonstrating the migration of rBMSCs, induced by culture medium supplemented with 10% 10-MmN-treated rat serum. Scale bar: 50 μm. e, f The addition of 10% 10-MmN-treated rat serum for (e) the smad pathway activation by western blotting and (f) osteogenic induction by western blotting and real-time PCR in rBMSCs. Data in (b), (d), (e), and (f) are presented as mean ± standard deviation.