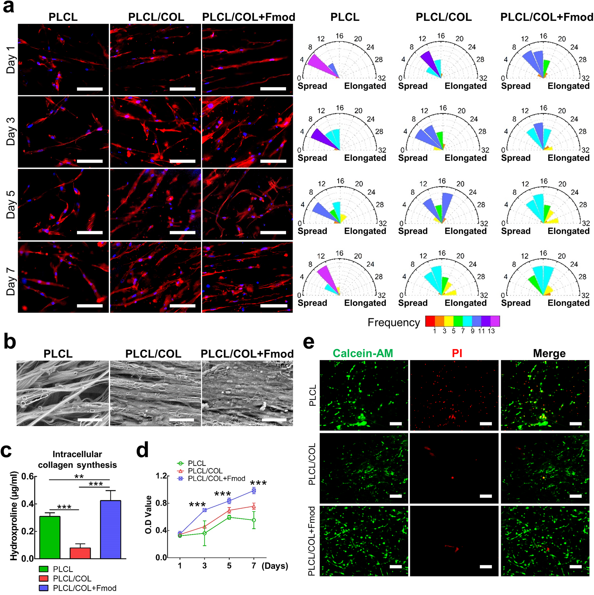
Fig. 4: Modification with COL1 and Fmod significantly improved the in vitro cytocompatibility of nanoyarns.

a Cytoskeleton staining revealed the accelerated spreading process of hASCs along the PLCL/COL+Fmod nanoyarns. The highest cell aspect ratio was also observed in PLCL/COL+Fmod group. Magnification, 200×; Bar 100 μm. b SEM images visually presented the most abundant matrix deposition on PLCL/COL+Fmod scaffold. Magnification, 800×; Bar = 50 μm. c Quantitation of intracellular hydroxyproline indicated alteration of biosynthesis level of collagen. d Cell proliferation curve was generated by CCK-8 assay. e Live/dead staining revealed enhanced cell viability on two types of modified scaffolds. All error bars indicate standard deviation. **p < 0.01, ***p < 0.001.