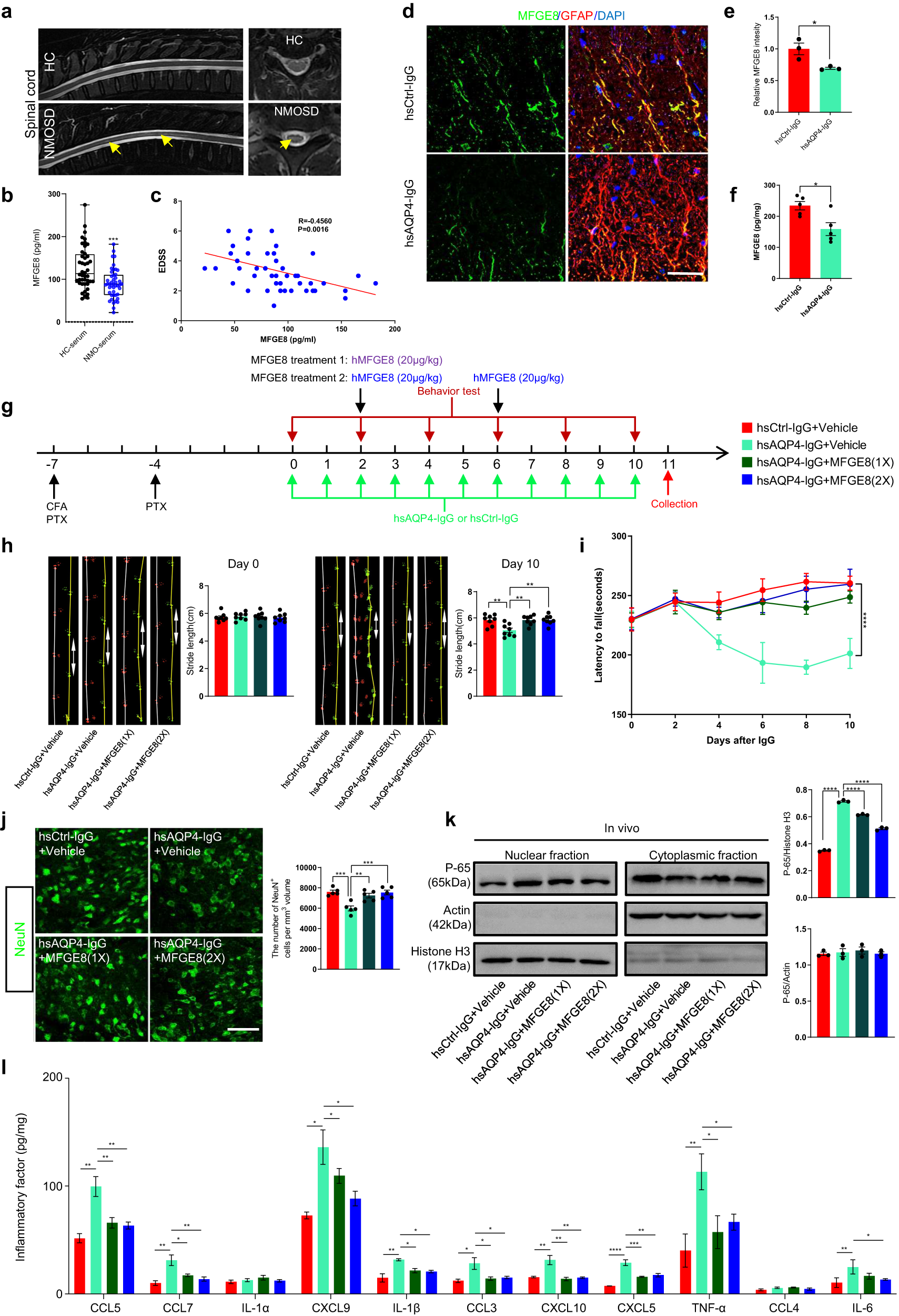
Fig. 3: MFGE8 secreted from hUC-MSCs inhibits NF-κB_targeted pro-inflammatory factors release and ameliorates immune-induced locomotor impairments.

a Representative MRI images of spinal cord in coronal and sagittal planes from healthy control (HC) subjects and NMO patients, with typical neuromyelitis lesions indicated by yellow arrows. b ELISA measurements of MFGE8 levels in serum samples from HC subjects and NMO patients (HC-serum, n = 44; NMO-serum, n = 45). c Correlation between serum MFGE8 levels and EDSS scores in NMO patients, showing a negative correlation (n = 45). d Representative confocal images of MFGE8 expression in astrocytes of L4 spinal cord tissues induced by hsAQP4-IgG. Scale bar, 100 µm. e Quantification of MFGE8 fluorescence intensity colocalized with GFAP signals, presented as relative levels with hsCtrl-IgG value set as 1.0 (n = 3 animals/group). f ELISA measurements of MFGE8 levels in unfixed L4 spinal cord tissue lysates from NMO mouse models (n = 5 animals/group). g Experimental timeline and procedures to assess MFGE8 role in NMO mouse model, similar to Fig. 2a design. h Quantification of stride length in indicated groups on day 0 and day 10, showing MFGE8 treatment ameliorates motor impairments in NMO mouse model (n = 8 animals/group). i Quantification of rotarod test, indicating MFGE8 treatment improves average latency time before mice fall off (n = 8 animals/group). j Representative confocal images and analysis of NeuN+ motor neurons in indicated groups, showing MFGE8 treatment prevents neuron loss in NMO mouse model (n = 8 animals/group). Scale bar, 100 µm. k Evaluation of MFGE8 effect on NF-κB signaling pathway activation in vivo: immunoblotting analysis of NF-κB-P65 and control β-actin or histone H3 in L4 spinal cord tissues collected after 10 days of IgG injection (n = 3 animals/group), revealing hsAQP4-IgG treatment-induced rapid accumulation of active NF-κB-P65 in cell nucleus, which is prevented by MFGE8 treatment. l Bar graph analysis revealing MFGE8 downregulates NF-κB target pro-inflammatory factor expression by ELISA tests (n = 3 animals/group). Data in bar graphs (b, e, f, h, j–l) presented as mean ± SEM; bar graphs (c) analyzed with Pearson’s coefficient; statistical evaluation of (b, e, f) performed with Student’s t-test for 2 conditions; evaluation of (h, j, k, l) performed with one-way ANOVA and Tukey’s post hoc multiple comparisons, for l, significance evaluated with two-way ANOVA and Tukey’s multiple comparisons test. Non-significant comparisons not identified. *p < 0.05, **p < 0.01, ***p < 0.001, ****p < 0.0001.