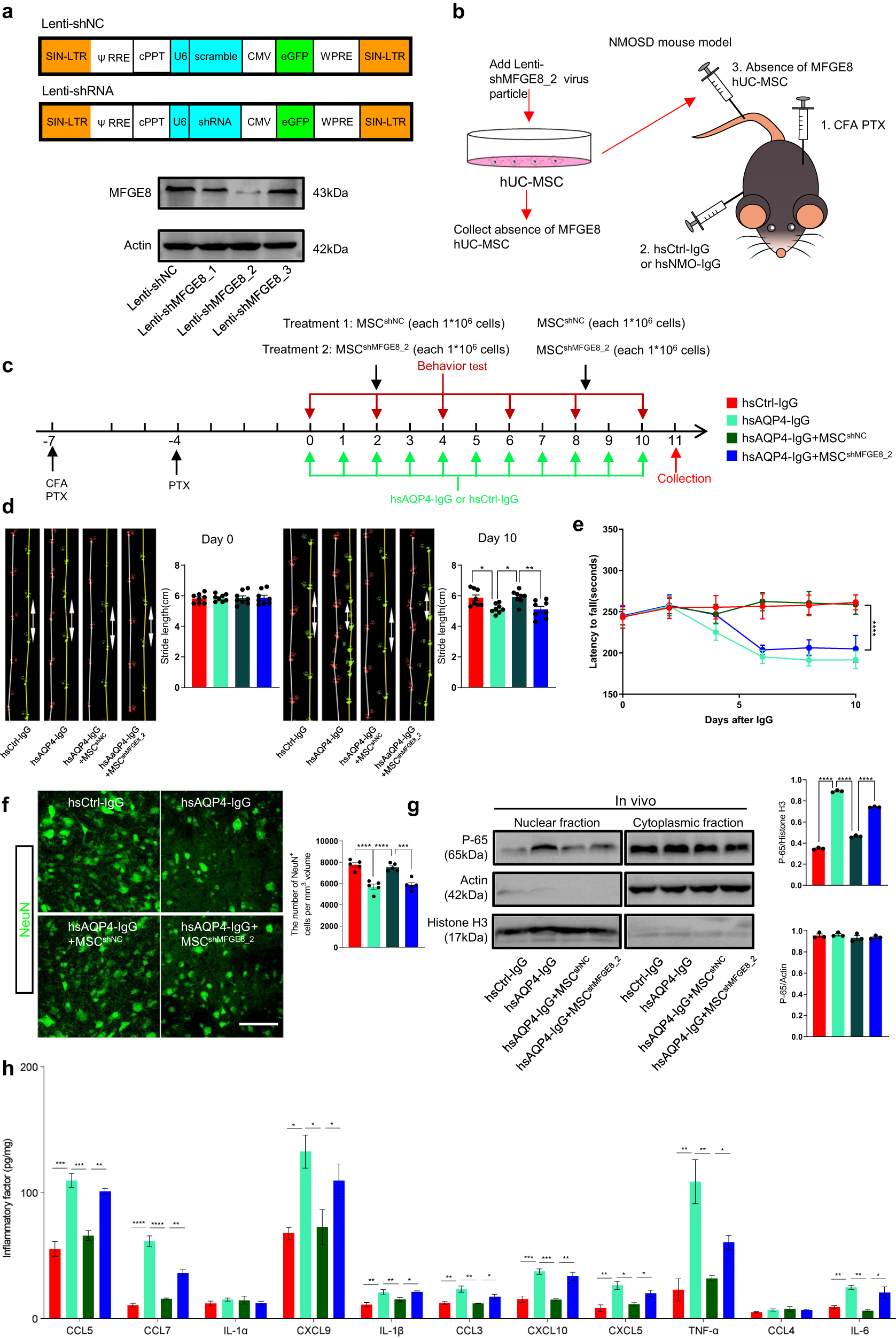
Fig. 4: Deletion of MFGE8 abolished the capacity of hUC-MSCs to improve locomotor dysfunction.

a Schematic diagram of lentiviral vector designs for transduction of shRNAs targeting MFGE8 for knockdown (shMFGE8_1, shMFGE8_2, shMFGE8_3) and scrambled non-targeting control shRNA (Lenti-shNC) using U6 promoter; eGFP coexpression driven by CMV promoter. Immunoblotting analyses (lower panel) evaluate knockdown efficiency of shRNAs against MFGE8 in cultured hUC-MSCs. b Schematic diagram illustrating experiment to test effects of hUC-MSCs-secreted MFGE8 on recovery of motor function in NMO mouse model. MSCs treated with Lenti-NC or Lenti-shMFGE8_2 for 72 hours; groups MSCsshNC and -MSCsshMFGE8_2 collected and assessed for MFGE8 absence in relation to motor function improvement in NMO mouse model. c Experimental timeline and procedures for assessing roles of MSCsshNC and MSCsshMFGE8_2 in NMO mouse model. d Representative images and quantification of stride length on day 0 and day 10, showing mice administered MSCsshMFGE8_2 lost ability to improve motor impairment (n = 8 animals/group). e Quantification of rotarod test, indicating hUC-MSCsshMFGE8_2 mice lost ability to improve motor impairment (n = 8 animals/group). f Representative confocal images (left panel) and quantification (right bar graphs) of NeuN+ ventral horn motor neurons in L4 spinal cord of indicated groups (n = 5 animals/group). Scale bar, 100 µm. g L4 spinal cord tissues collected from indicated groups at day 11, followed by cytoplasmic and nuclear fraction lysis and protein level analysis of NFκB-P65, β-actin, and histone H3 by immunoblotting. Densitometric quantifications (lower bar graphs) show hsAQP4-IgG treatment-induced rapid accumulation of active NF-κB-P65 in cell nucleus, with MSCsshMFGE8_2 losing ability of MSCsshNC to prevent NF-κB-P65 entry into cell nucleus (n = 3 animals/group). h Bar graph of 11 overlapped NF-κB-P65 targeted gene expression levels in L4 spinal cord lysates by ELISA analysis for indicated groups (n = 3 animals/group). All data in bar graphs of d, f, g, and h presented as mean ± SEM; statistical evaluation of d, f, g, and h performed using one-way ANOVA and Tukey’s post hoc multiple comparisons; for e, statistical significance evaluated with two-way ANOVA and Tukey’s multiple comparisons test. Non-significant comparisons not identified. *p < 0.05, **p < 0.01, ***p < 0.001 ****p < 0.0001.