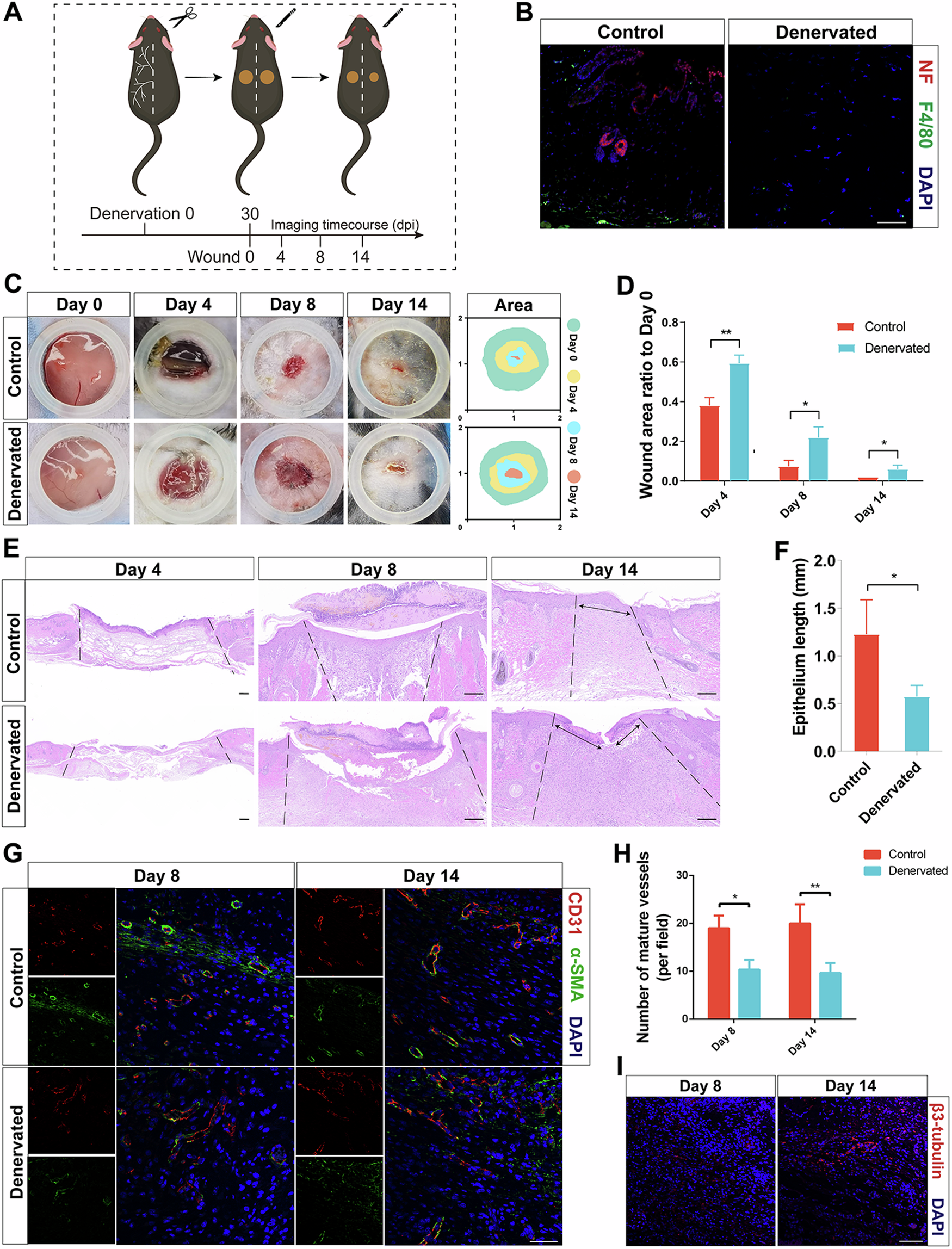
Fig. 2: Skin denervation impairs wound angiogenesis and re-epithelialization.

A Experimental schematic of denervation wound healing. B IF of NF and F4/80 in the skin of Control and Denervated wounds. Scale bar, 100 μm. C Photographs of Control and Denervated wounds at different time points. D Quantitative analysis of the relative wound areas at different times. E Representative H&E staining images of wounds at different times. Scale bar, 200 μm. F Quantitative analysis of the epithelium length at different times. G IF of CD31 and α-SMA in the skin of Control and Denervated wounds at different times. Scale bar, 200 μm. H Quantitative analysis of the number of mature vessels (per field) at different times. I IF of β3-tubulin in the skin of Control wounds on day 14. Scale bar, 200 μm. *P < 0.05; **P < 0.01; ***P < 0.001; ****P < 0.0001. Data are shown as mean ± s.e.m.