Fig. 6: Recombinant ADAMTSL2 TSR2-7 promotes muscle regeneration.
From: Myoblast-derived ADAMTS-like 2 promotes skeletal muscle regeneration after injury

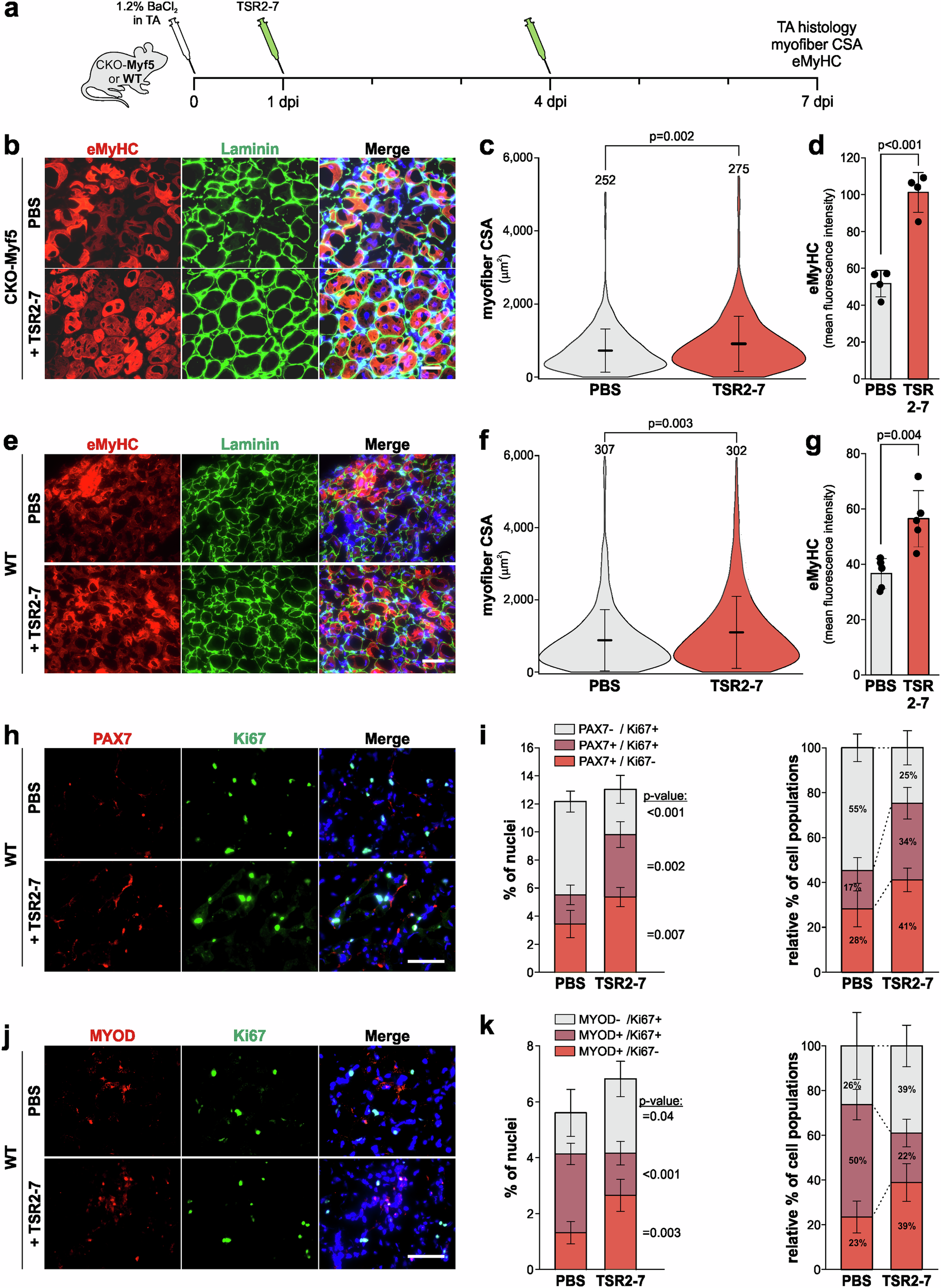
a Experimental design for TSR2-7 injection in wild type and CKO-Myf5 mice after BaCl2 injury. b Representative images of cross-sections of PBS or TSR2-7 injected CKO-Myf5 TA muscles at 7 dpi. Sections were stained for eMyHC (red) and laminin (green). Nuclei were stained with DAPI (blue). c Quantification of myofiber CSA at 7 dpi (n = 4 mice, number of measured myofibers indicated). d Quantification of eMyHC mean fluorescence intensity at 7 dpi (n = 4 mice). e Representative images of cross-sections of PBS or TSR2-7 injected wild type TA muscles at 7 dpi. Sections were stained for eMyHC (red) and laminin (green). Nuclei were stained with DAPI (blue). f Quantification of myofiber CSA at 7 dpi (n = 5 mice, number of measured myofibers indicated). g Quantification of eMyHC mean fluorescence intensity at 7 dpi (n = 5). h Representative images of cross-sections of injured Ctrl or CKO-Myf5 TA muscles at 7 dpi. Sections were stained for PAX7 (red) and Ki67 (green). Nuclei were stained with DAPI (blue). i Bar graphs representing PAX7+/Ki67+ and PAX7+/Ki67- muscle stem cells as a percentage of total nuclei (left) and relative to each other (right) (n = 3-4 mice, 2 fields of view). j Representative images of cross-sections of injured Ctrl or CKO-Myf5 TA muscles at 7 dpi. Sections were stained for MYOD (red) and Ki67 (green). Nuclei were stained with DAPI (blue). k Bar graphs representing MYOD+/Ki67+ and MYOD+/Ki67- myoblasts as a percentage of total nuclei (left) and relative to each other (right) (n = 3-4 mice, 2 fields of view). Horizontal lines in c, f represent the mean value and whiskers the standard deviation. Bars in d, g, i, k represent mean values and whiskers the standard deviation. Statistical significance in d, g, i, k was calculated using a Student’s t-test. Scale bars in b, e, h, j = 50 μm. Graphs were generated using CorelDRAW and OriginPro.