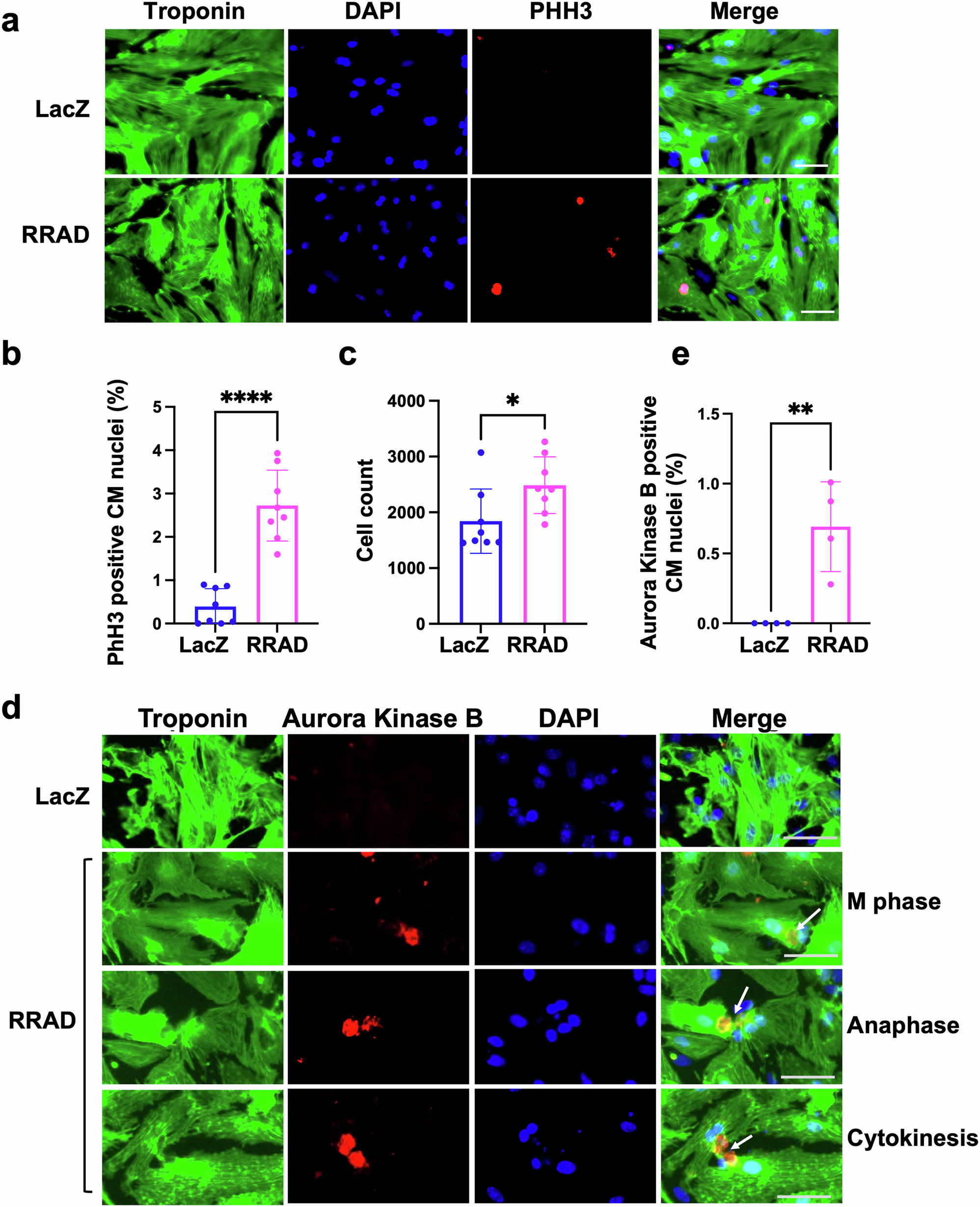
Fig. 3: RRAD overexpression in NMCM P7 promotes cell cycle induction.

a Representative images of NMCM P7 transduced with LacZ or RRAD adenovirus and stained against troponin-T (green), PHH3 (red), and Dapi (blue) (Scale bar 100 µm). b Quantification of the percentage PHH3 positive CM nuclei (n = 8). c Quantification of CM counts (n = 8). d Representative images of NMCM P7 transduced with LacZ or RRAD adenovirus and stained against troponin-T (green), Aurora Kinase B (red), and Dapi (blue) (Scale bar 50 µm) arrows referes to the nucleous at different stage of cell cycle. e Quantification of the percentage Aurora Kinase B positive CM nuclei (n = 4). Data are presented as mean ± SD, *p < 0.05, **p < 0.01, ****p < 0.0001.