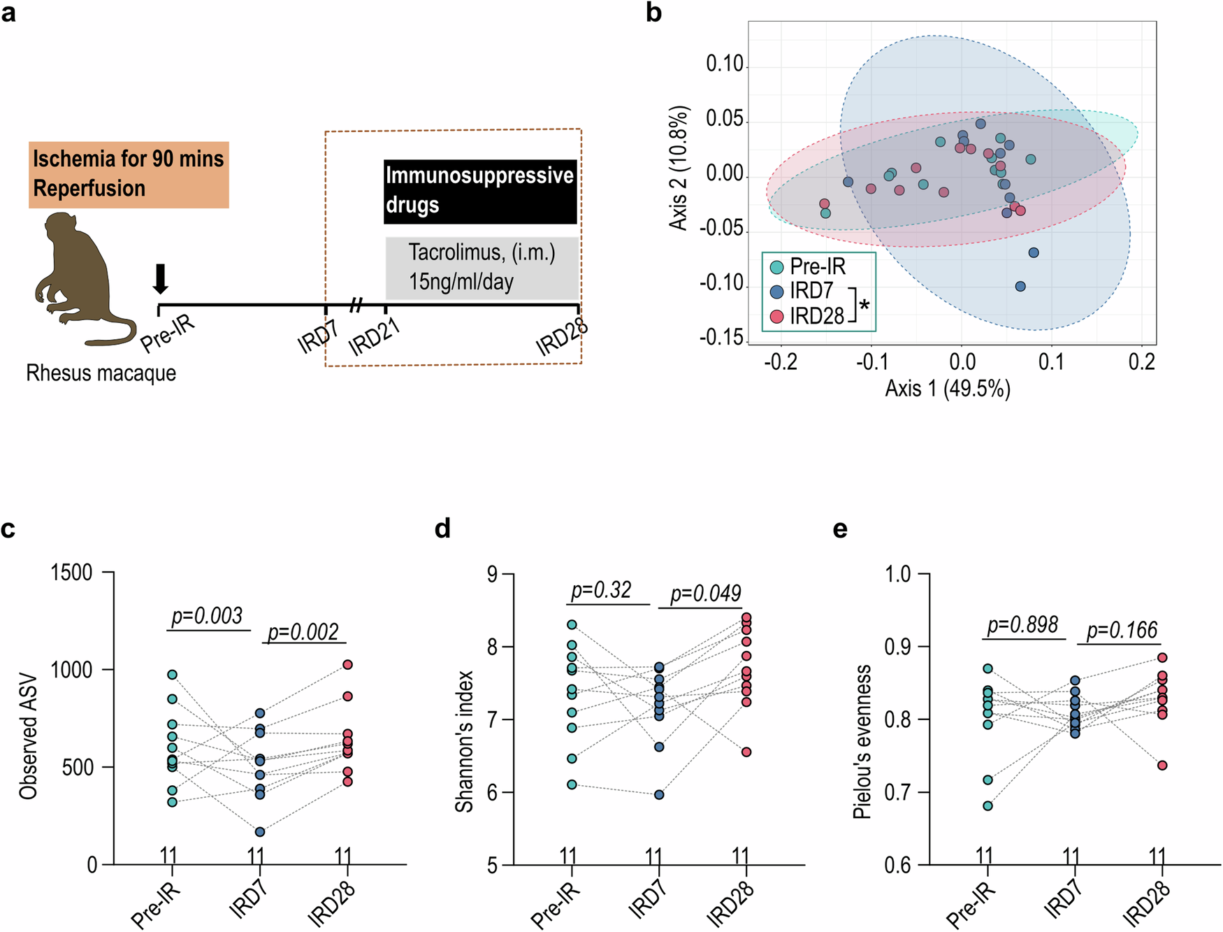
Fig. 1: Immunosuppressive treatment increased the gut microbial diversity.

a Schematic illustration of cell transplantation therapeutic procedure in nonhuman primate (NHP) rhesus macaque. b The weighted UniFrac distance of gut microbiota in NHP under immunosuppressive treatment. IRD7, pre-immunosuppressive treatment; IRD28, day 7 post-tacrolimus immunosuppressive treatment. The gut microbial α-diversity determined by (c) observed ASV, (d) Shannon’s index and (e) Pielou’s evenness. Pairwise permutational multivariate analysis of variance (PERMANOVA) was used to analyzed data in (b) and Wilcoxon signed-rank test with p values adjusted was used to analyze data in (c–e). IM intramuscular, IV intravenous, SQ subcutaneous.