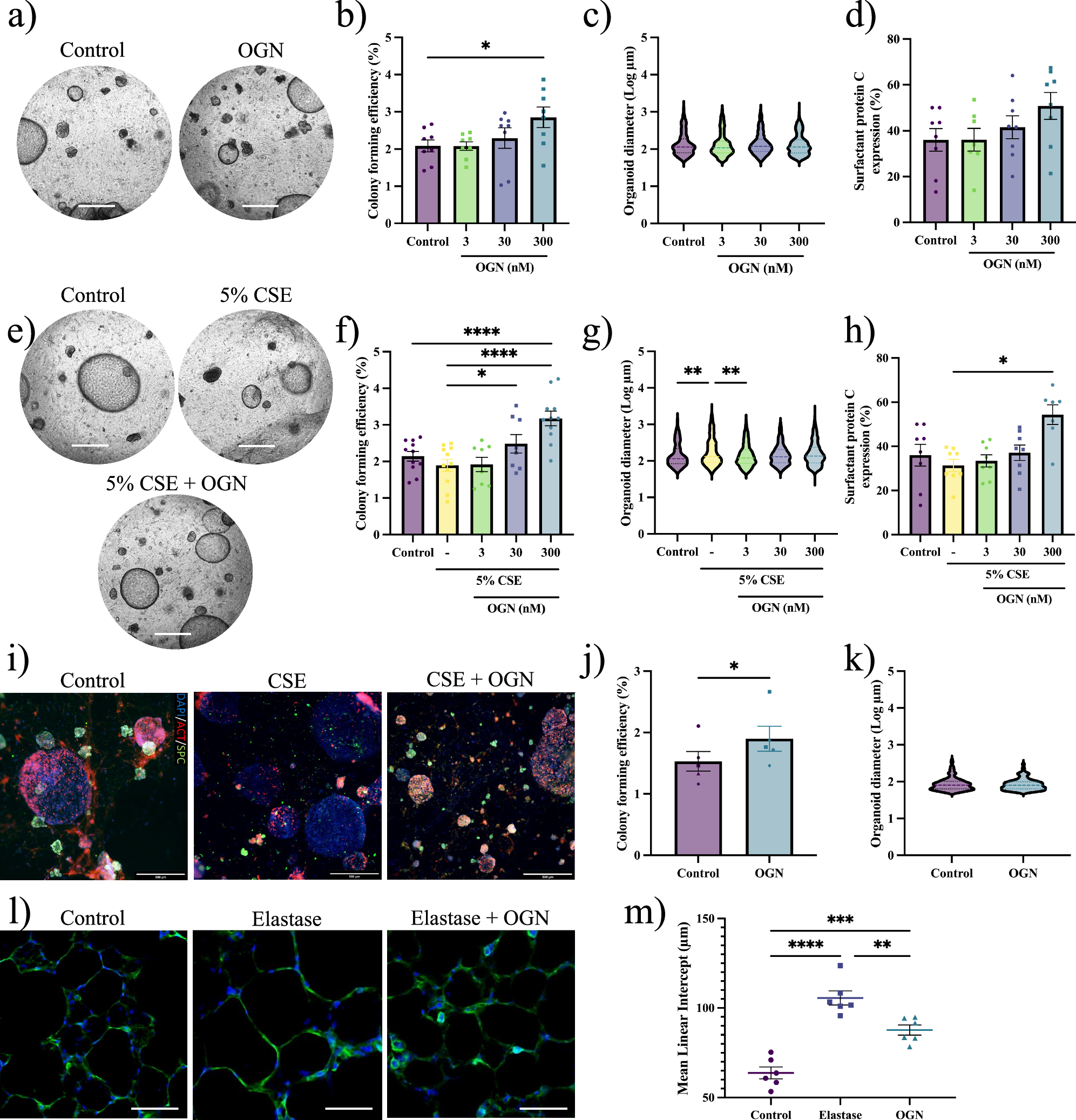
Fig. 4: Osteoglycin supports alveolar organoid formation.
From: Fibroblast-derived osteoglycin promotes epithelial cell repair

a Brightfield images of murine lung organoids with OGN (300 nM) (scale = 500 µm). b CFE of murine organoids (mean ± SEM, N = 8, paired one-way ANOVA, Dunnett test). c Log of murine organoid diameter (median, N = 8, Kolmogorov–Smirnov test, Bonferroni correction: α = 0.0167). d Immunohistochemistry for pro-surfactant protein C in murine organoids on day 14 (mean ± SEM, N = 6, paired one-way ANOVA, Dunnett test). e Brightfield images of CSE-exposed murine lung organoids with OGN (300 nM) (scale = 500 µm). f CFE of CSE-exposed murine organoids (mean ± SEM, N = 8–11, paired one-way ANOVA, Dunnett test). g Log of CSE-exposed murine organoid diameter (median, N = 8–11, Kolmogorov-Smirnov test, Bonferroni correction: α = 0.0125). h Immunohistochemistry for SPC in CSE-exposed murine organoids (mean ± SEM, N = 7–8, paired one-way ANOVA, Dunnett test). i Immunofluorescence images of organoids for airway-type (ACT, red), alveolar-type (SPC, green), and DAPI (blue) (scale = 500 µm). OGN is 300 nM. j CFE of human organoids with 300 nM OGN (mean ± SEM, N = 5, paired Student T-test). k Log of human organoid diameter with 300 nM OGN (median, N = 5, Kolmogorov–Smirnov test). l PCLS stained for F-actin (green) and DAPI (blue) (scale = 50 µm) after elastase and OGN (300 nM). m LMI measurements following treatments (mean ± SEM, N = 6, one-way ANOVA, Dunnett test). Significant comparisons: *p < 0.05, **p < 0.01, ***p < 0.001, ****p < 0.0001.