Fig. 6: An active fragment of osteoglycin induces alveolar epithelial growth and improves lung function.
From: Fibroblast-derived osteoglycin promotes epithelial cell repair

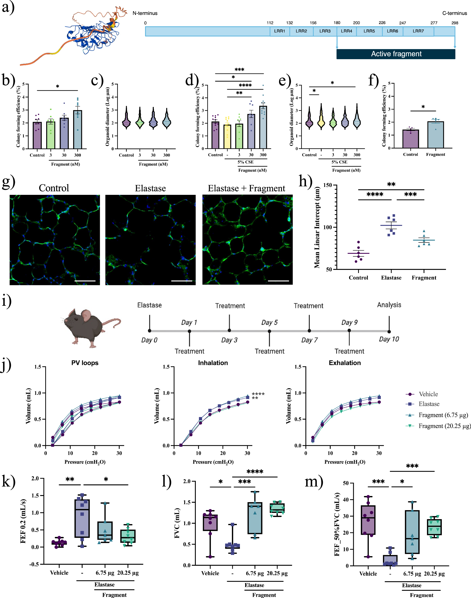
a Predicted alpha-fold structure of osteoglycin, showing the full-length protein comprising seven LRRs and an active fragment (LRR4 - LRR7). b CFE of murine organoids treated with OGN fragment (mean ± SEM, N = 8, paired one-way ANOVA, Dunnett test). c Log of murine organoid diameter (median, N = 8, Kolmogorov-Smirnov test, Bonferroni correction: α = 0.0167). d CFE of CSE-exposed murine organoids (mean ± SEM, N = 8–11, paired one-way ANOVA, Dunnett test). e Log of CSE-exposed murine organoid diameter (median, N = 8–11, Kolmogorov-Smirnov test, Bonferroni correction: α = 0.0125). f CFE of human organoids (mean ± SEM, N = 5, paired Student T-test). g PCLS stained for F-actin filaments (green) and Dapi (blue) (scale = 50 µm) after treatment with vehicle control, elastase, or elastase + fragment (300 nM). h Mean linear intercept measurements following treatments (µm, mean ± SEM, N = 6, paired one-way ANOVA, Dunnett test). i Schematic of in vivo murine elastase-induced lung injury model. j Pressure-volume loops for lung distensibility (N = 7–8, two-way ANOVA, Dunnett test). k–m Lung function parameters: FEF 0.2, FVC, and FEF_50%FVC measured with FlexiVent (median ± min/max data point, N = 7–8, one-way ANOVA, Dunnett test). Controls are identical to Fig. 4. Statistically significant comparisons: *p < 0.05, **p < 0.01, ***p < 0.001, and ****p < 0.0001.