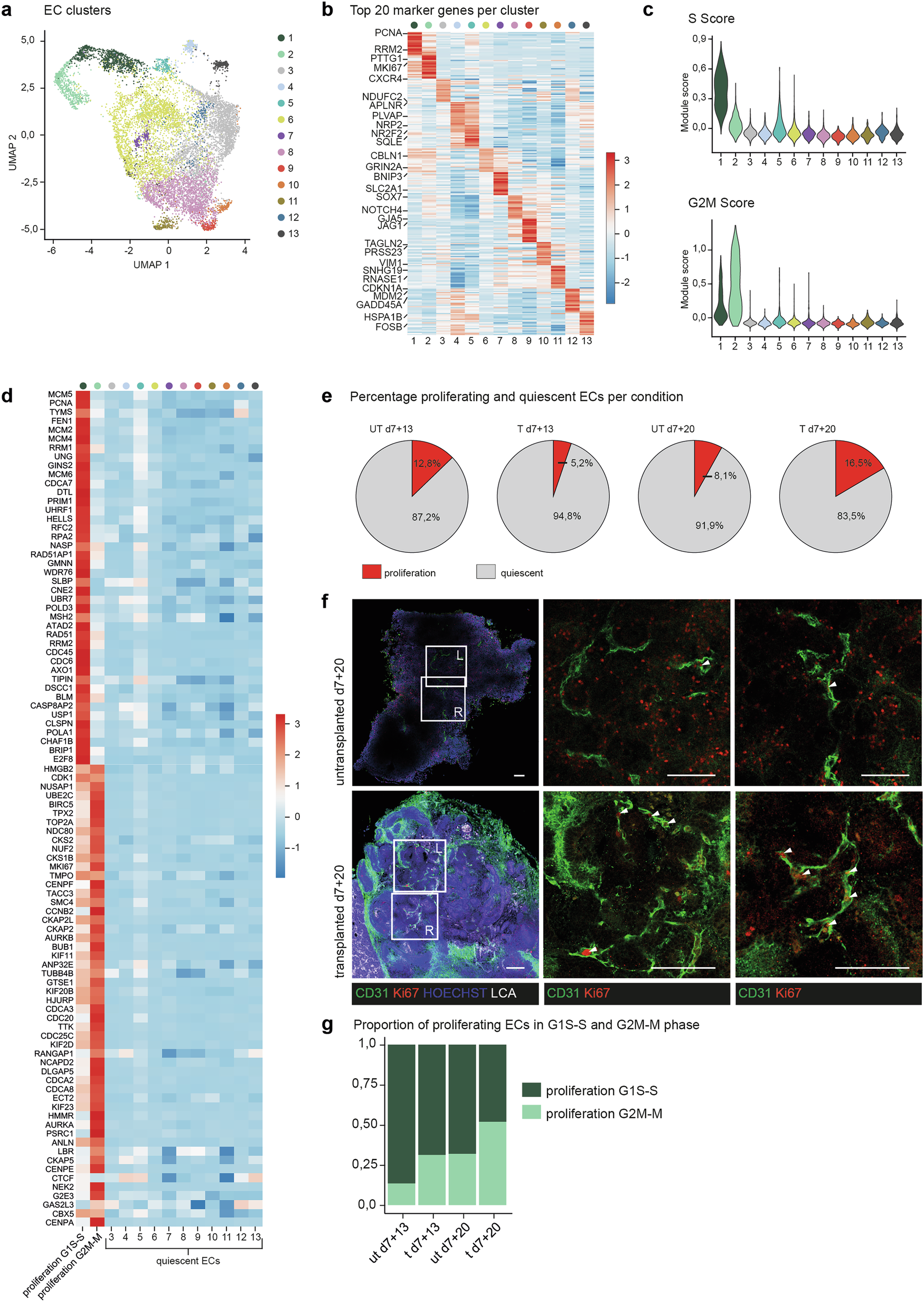
Fig. 2: Endothelial cell proliferation is sustained after transplantation.

a UMAP visualization of a total of 11,966 high-quality human endothelial cells obtained from untransplanted (2777 cells from d7 + 13, 1505 from d7 + 20) and transplanted (307 cells from d7 + 13, 7377 from d7 + 20) kidney organoids, color-coded by cluster (n = 13). b Expression-level scaled heatmap of the top 20 marker genes per EC cluster. Scale = z-score of the gene expression level. c Violin plots depicting Module scores for S phase (top) and G2M phase (bottom) of the cell cycle for each EC cluster. Cluster 1 displayed the highest S module score, whereas cluster 2 had the highest G2M module score. Cluster 3–13 had low S and G2M scores. d Expression- level scaled heatmap of genes associated with proliferation per EC cluster. Cluster 1 and 2 express proliferation genes, with cluster 1 expressing genes associated with G1S-S phase and cluster 2 expressing genes associated with G2M-M phase. Cluster 3–13 did not express proliferation genes and were classified as quiescent EC clusters. Scale = z-score of the gene expression level. e Pie charts of the percentage of proliferating (red) and quiescent (gray) ECs per condition. The percentage of proliferating ECs is highest in transplanted day 7 + 20 organoids. f Immunofluorescent images of untransplanted day 7 + 20 (top) and transplanted d7 + 20 (bottom) kidney organoids, stained for human CD31 (green) ki67 (red) and HOECHST. Injected LCA (white) is visible in the transplanted organoid. In untransplanted organoids, few proliferating endothelial cells (CD31 + , ki67 + , arrowheads) can be identified, whereas in transplanted organoids, they appear more abundant. Scale bar: 100 µm. Images are based on 3 separate experiments. g Bar graph depicting the proportion of proliferating ECs in G1S-S (dark green) and G2M-M (light green) phase per condition.