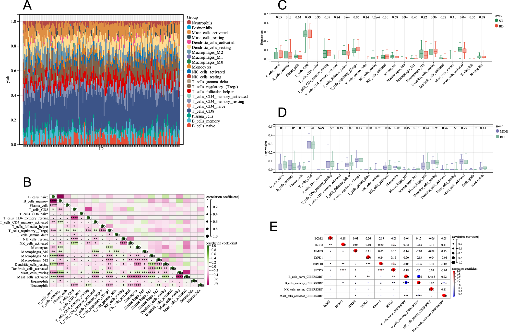
Fig. 11: CIBERSORT analysis of 22 immune cells.

A relative percentage of 22 immune cells in each sample; B correlation among 22 immune cells; C difference in immune infiltration between BD and SC; D difference in immune infiltration between BD and MDD; E correlation among 6 genes and 4 immune cells.