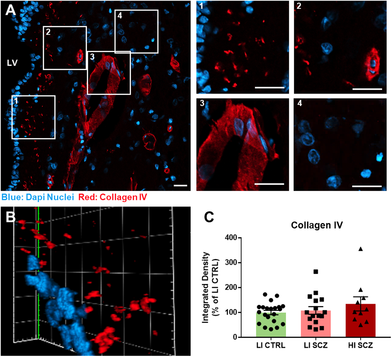
Fig. 4: Collagen IV is abundant around blood vessels and in bulbs in the human SEZ hypocellular gap.

A A representative image of typical collagen IV (red) localisation in the human SEZ (DAPI positive nuclei in blue) from a control. Inset 1 shows fractone bulbs in the hypocellylar gap. Inset 2 and 3 demonstrate collagen IV staining surrounding a small and large blood vessel. Inset 4 shows areas devoid of collagen IV. B Collagen IV bulbs from side angle of a z-stack, each mark on the scale is 5 μm. C Quantification of collagen IV integrated density in the entire SEZ from one section per case demonstrated a ~ 25% increase in collagen IV in HI-SCZ; however, high within group variability was observed (21 LI control cases, 18 LI-SCZ cases, 10 HI-SCZ cases). All scale bars are 20 μm. Data is displayed as mean ± standard error of the mean. LI CTRL low inflammation control, LI SCZ low inflammation schizophrenia, HI SCZ high inflammation schizophrenia, LV lateral ventricle.