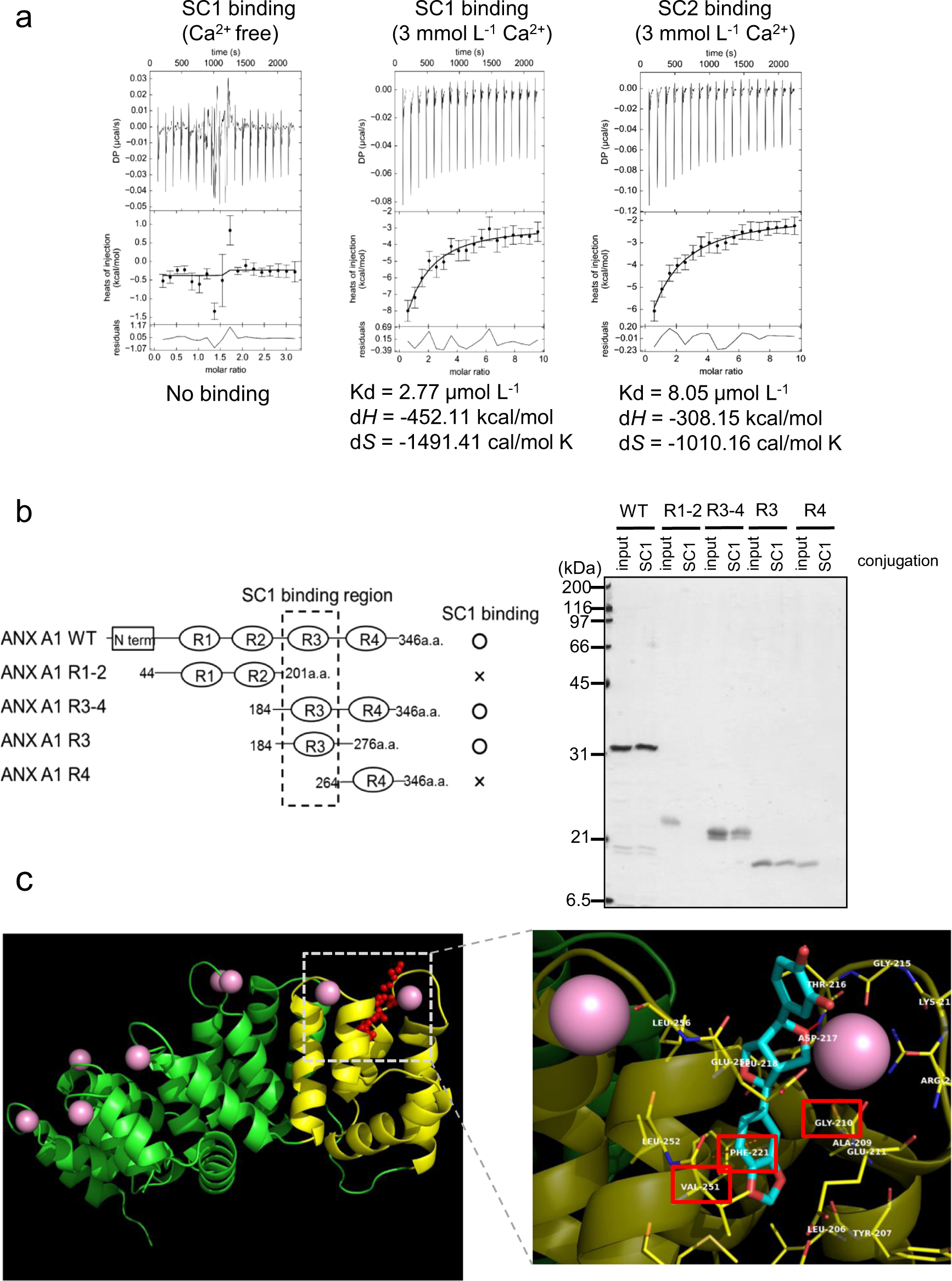
Fig. 2: Analyses of binding property between ANX A1 and sesamin metabolites.
From: Annexin A1 accounts for an anti-inflammatory binding target of sesamin metabolites

a Analyses of binding affinity between ANX A1 and sesamin metabolites using isothermal titration calorimetry (ITC). The binding affinity between ANX A1 and SC1 with ITC was analysed in the presence of EDTA (Ca2+ free, left panel) or CaCl2 (middle panel). Right panel showed the binding affinity between ANX A1 and SC2 using CaCl2-containing buffer. The binding values (Kd, ΔH, or ΔS) were calculated using the SEDPHAT program, and the data were shown as the average of three independent experiments. b Identification of the SC1-binding domain of ANX A1. The SC1-conjugating beads were incubated with wild-type (WT) or deletion mutant proteins of ANX A1 (left panel). Bound proteins were analysed with SDS-PAGE before visualising using silver staining (right panel). c Docking simulation of ANX A1 and SC1. ANX A1 is depicted as green or yellow (repeat 3 domain) ribbon (left panel). Ca2+ is depicted as pink balls. SC1 is shown as red sticks and balls. Close-up view of binding pocket of SC1 (light blue) at the Ca2+-binding region of ANX A1 repeat 3 domain (right panel). The amino acid residues marked by red squares (Gly210, Phe221 or Val251) indicate sites used for binding analysis of ANX A1 point mutants (Supplementary Fig. 3).