Fig. 5: Proliferation of FAPs in long-term and upscaled cultures.
From: Muscle-derived fibro-adipogenic progenitor cells for production of cultured bovine adipose tissue

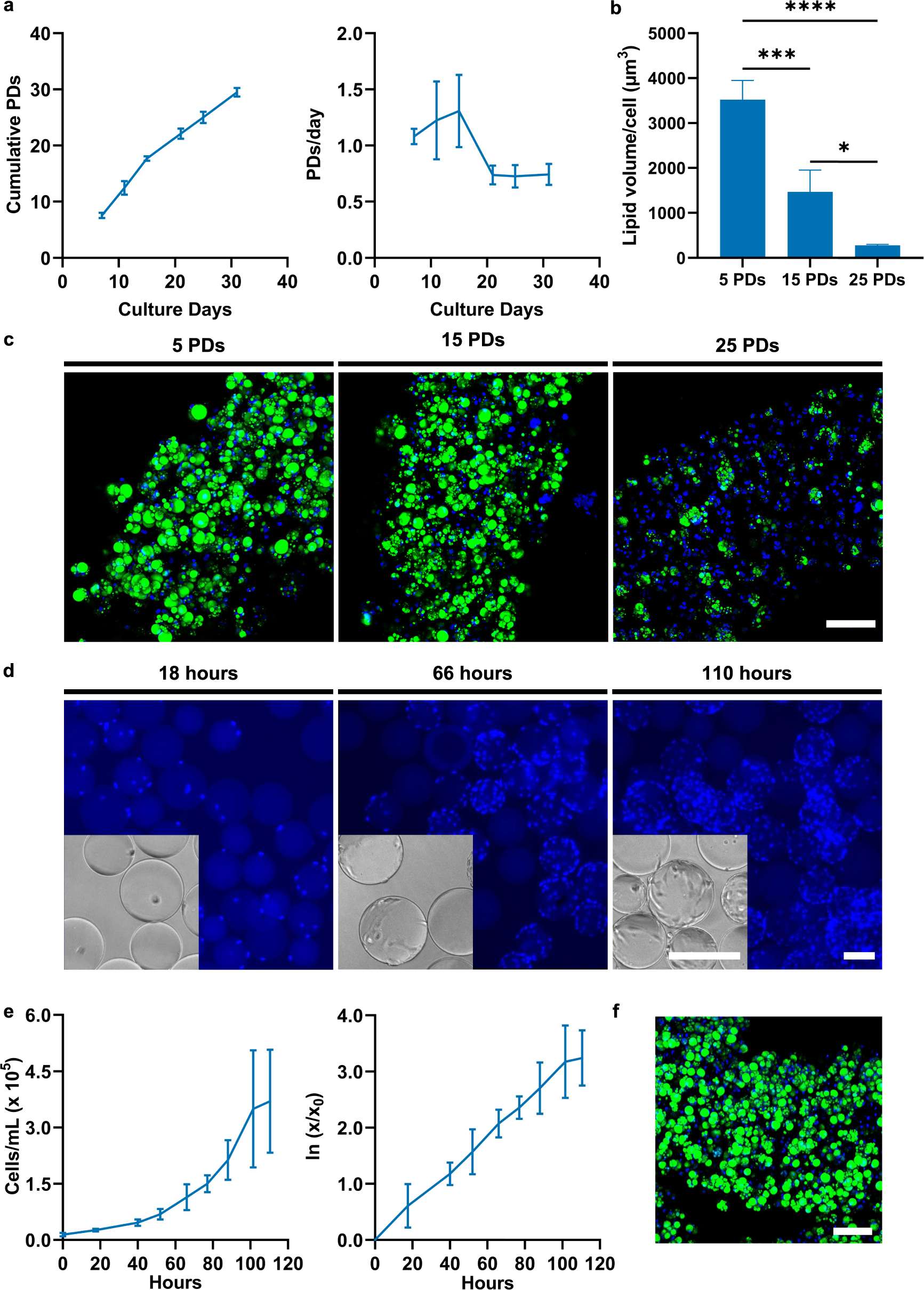
a Growth curve (left, showing cumulative population doublings) and growth rate (right panel) of FAPs in long-term culture. 95% confidence interval (CI) is indicated (n = 3). b Lipid volume per cell for 28 day ADM-treated microfibres generated from FAPs that had undergone 5, 15, and 25 population doublings (PDs). Data is shown as mean ± sd (n = 4). c Representative maximum intensity projection confocal microscopy images of 28 day differentiated microfibres corresponding to the samples quantified in b. Green = BODIPY, blue = Hoechst, scale bar = 100 µm. d Representative brightfield and immunofluorescence microscopy images of FAPs cultured on Cytodex 1 microcarriers after 18, 66, and 110 h of spinner flask culture. Blue = Hoechst, scale bars = 200 µm. e Original (left) and log-transformed (right panel) growth curves for FAPs cultured on Cytodex 1 microcarriers in spinner flasks. 95% CI indicated (n = 3). f Maximum intensity projection confocal microscopy image of 28 day ADM-treated microfibre created from FAPs proliferated on Cytodex 1 microcarriers. Green = BODIPY, blue = Hoechst, scale bar = 100 µm. P-values: *P ≤ 0.05; **P ≤ 0.01; ***P ≤ 0.001; ****P ≤ 0.0001. ADM = adipogenic differentiation medium.