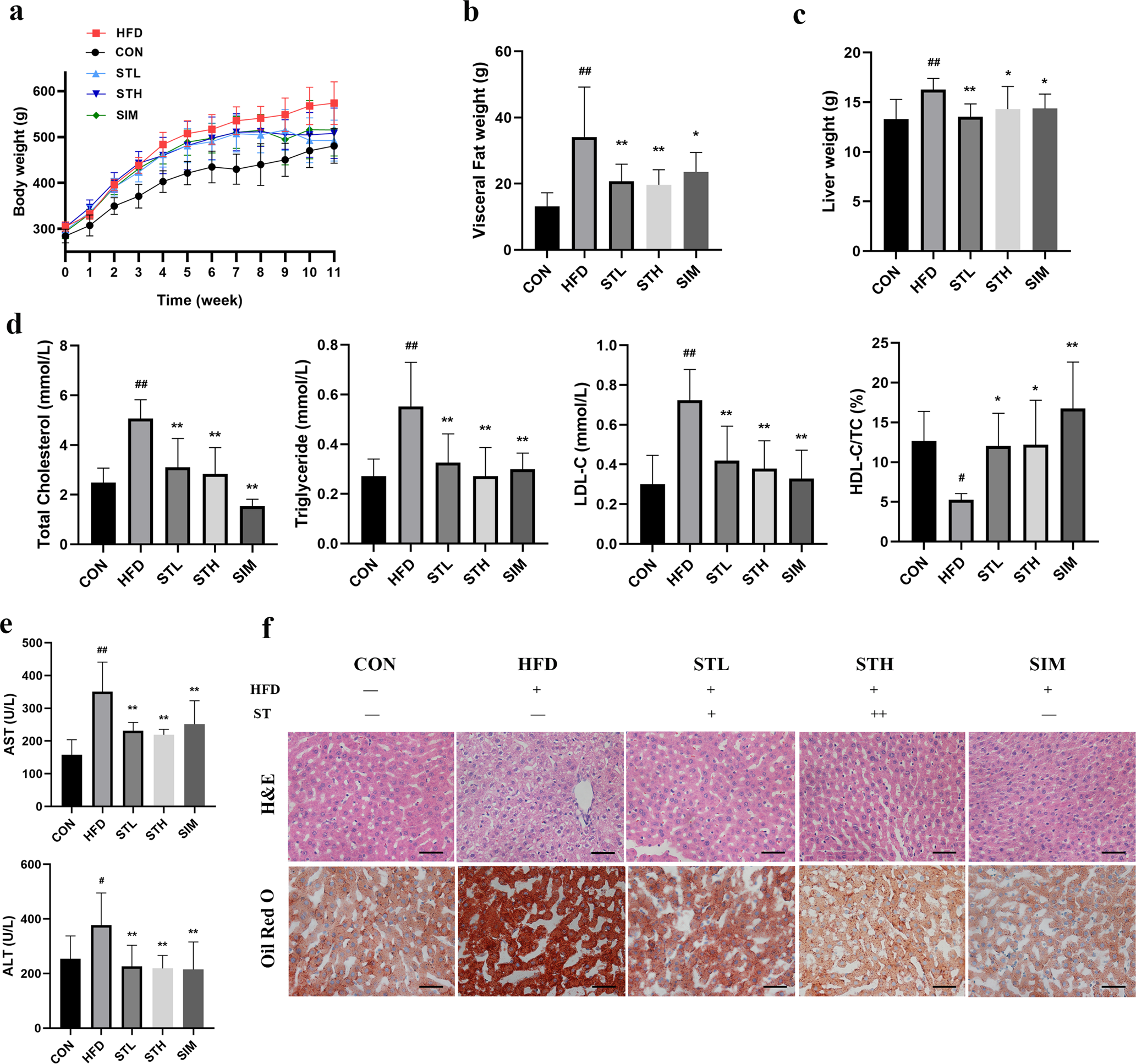
Fig. 1: Stigmasterol (ST) attenuated HFD-induced hyperlipemia and hepatic steatosis in HFD fed rats.

a Changes in the body weight of rats over 11 weeks. At week 11, multiple obesity-related parameters were recorded for the five groups of rats receiving HFD, HFD + low-dose stigmasterol (STL), HFD + high-dose stigmasterol (STH), HFD + simvastatin group (SIM), control diet (CON), respectively. The parameters of rats included: b viseral fat weight; c liver weight; d serum levels of lipid (TC, TG, LDL-C, HDL-C/TC); e serum levels of liver function (AST and ALT); f H&E staining and ORO staining of liver, Scale bar: 50 μm. Data are expressed as mean ± standard deviation. n = 8. One-way ANOVA was used to analyze statistical differences; compared with control group, #P < 0.05, ##P < 0.01; compared with HFD group, *P < 0.05, **P < 0.01.