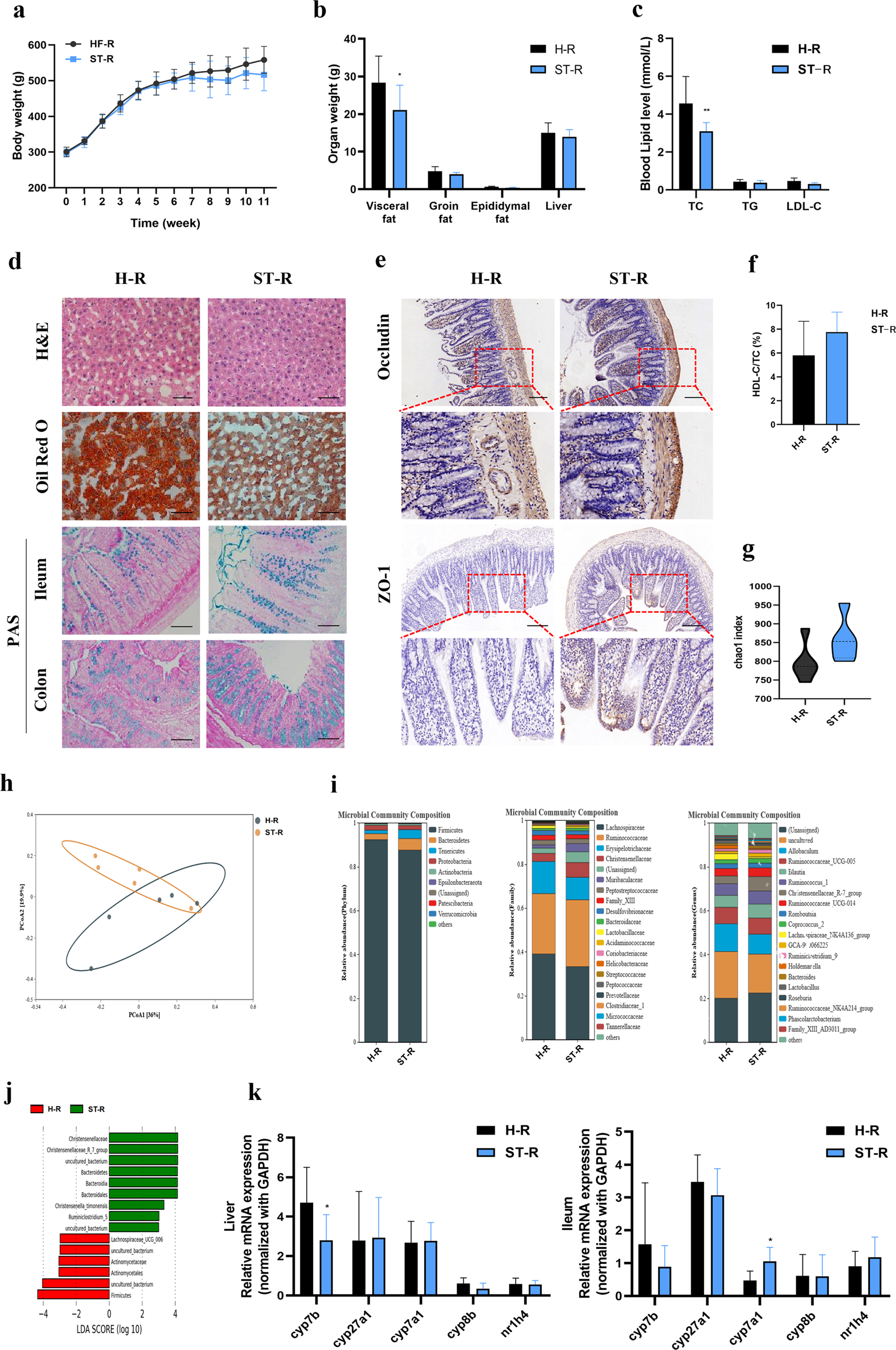
Fig. 4: FMT improved the hepatic steatosis, intestinal barrier, and altered gut microbiota in HFD fed rats.

a Changes in the body weight of rats over 11 weeks; b organ weights of rats in the end of the experiment; c serum levels of lipid (TC, TG, LDL-C); d histopathological staining of liver, ileum, and colon (H&E, ORO, and AB-PAS), Scale bar as above; e immunohistochemistry of Occludin and ZO-1 protein in ileum, Scale bar: 200 μm; f the ratio of HDL-C/TC in serum; g the α-diversity index (chao1) of gut microbiota; h the β-diversity analysis (PCoA) of gut microbiota; i relative abundance of gut microbiota in the phylum, family, and genus level; j linear discriminant analysis Effect Size (LEfSe) between H-R and ST-R group; k BAs metabolism-related gene expression in liver of rats; l BAs metabolism-related gene expression in ileum of rats. Data are expressed as mean±standard deviation. n = 6. One-way ANOVA was used to analyze statistical differences; compared with control group, #P < 0.05, ##P < 0.01; compared with HFD group, *P < 0.05, **P < 0.01.