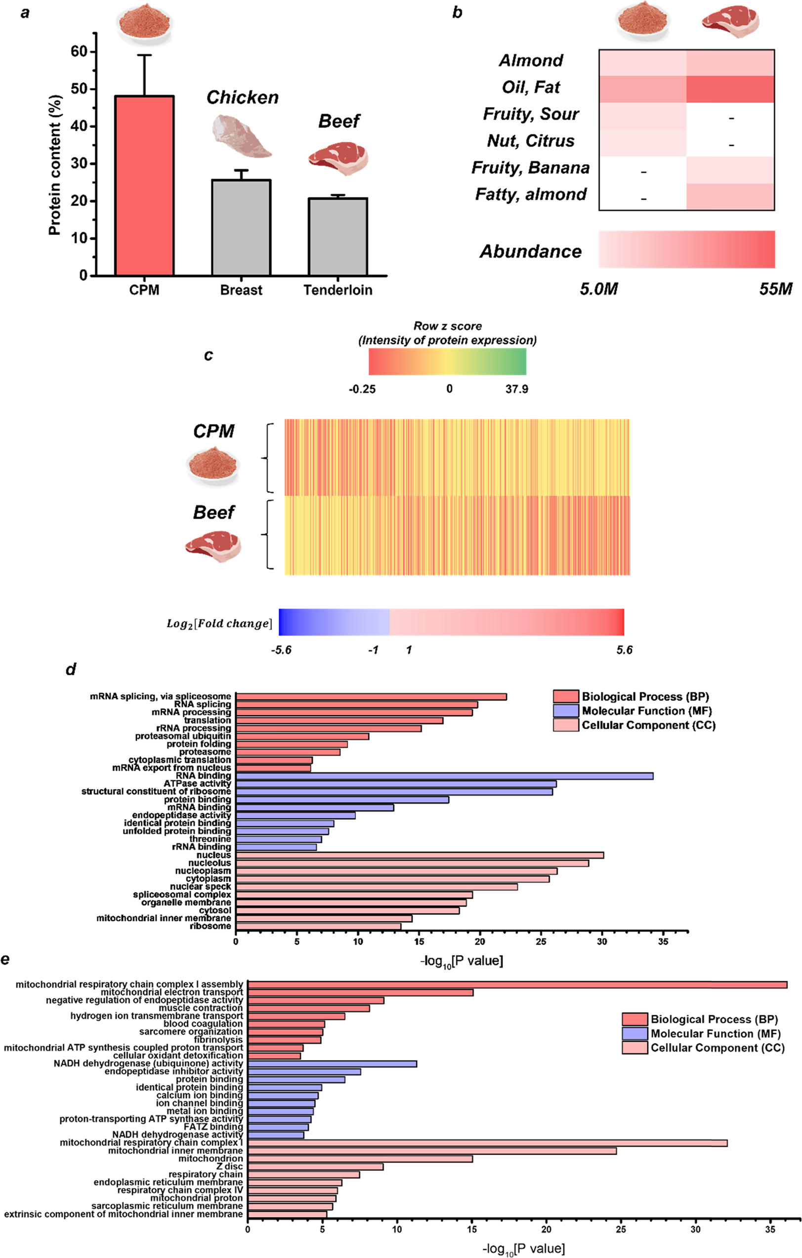
Fig. 2: Protein content, flavor, and protein expression of the CPM and beef tissue.

a a comparison of the protein contents (%) of the CPM (Cell powder meat; G2), chicken breast, and beef tenderloin, and b a heat map comparing the flavor intensity of the CPM with that of beef tenderloin. The comparative proteomic analysis of the CPM and bovine muscle tissue: c heat maps showing the clustering of differentially expressed proteins in terms of intensity; d, e gene ontology maps of d, the significantly upregulated proteins and e the significantly downregulated proteins in the CPM relative to the beef tissue.