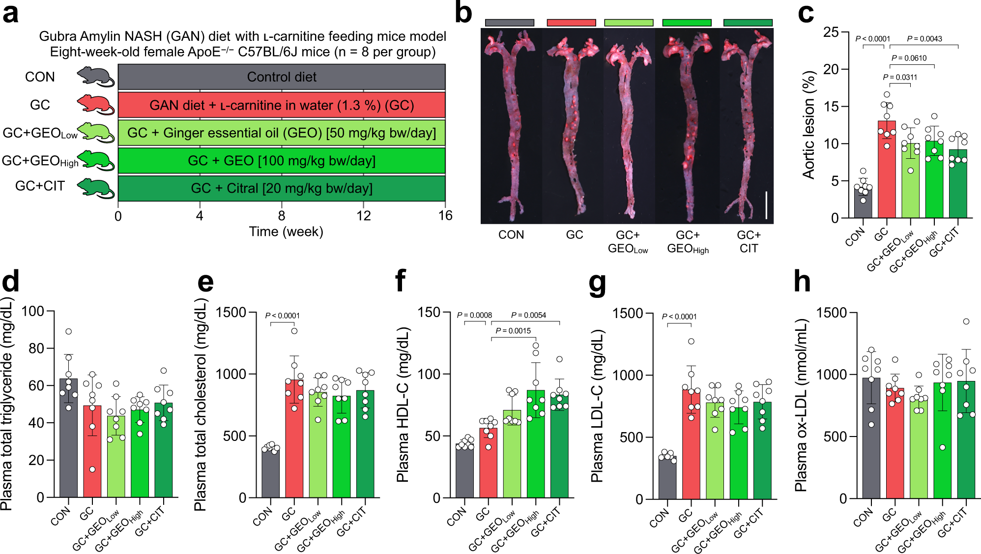
Fig. 1: GEO and citral reduced aortic lesions and affected plasma lipid biomarkers in the GC-induced atherosclerosis female ApoE−/− mice (n = 8 per group).

a Experimental design; b representative image of oil red O stained aorta, scale bar is 0.5 cm; c percentage of aortic lesions; d plasma levels of total triglyceride; e total cholesterol; f high-density lipoprotein cholesterol (HDL-C); g low-density lipoprotein cholesterol (LDL-C); h oxidized low-density lipoprotein (ox-LDL). Dot plots are expressed as the mean ± standard deviation (SD). Statistical analyses were performed using an unpaired two-tailed Student’s t-test, CON vs. GC groups; one-way analysis of variance (ANOVA) with Tukey’s range test for comparing GC, GC + GEOLow, GC + GEOHigh, and GC + citral (CIT). CON: control diet group, GC: Gubra Amylin NASH diet [GAN diet] + ʟ-carnitine in drinking water [1.3%] group, GC + GEOLow: GC + Ginger essential oil (GEO) [50 mg/kg bw/day] group, GC + GEOHigh: GC + GEO [100 mg/kg bw/day] group, GC + CIT: GC + Citral [20 mg/kg bw/day] group.