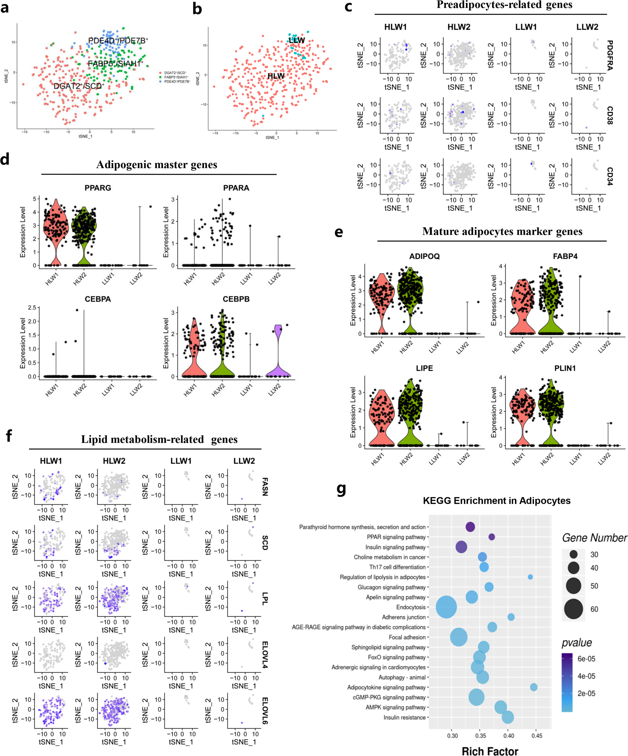
Fig. 4: Clustering and transcriptional dynamics of adipocytes.

a tSNE plot displaying the isolated single nuclei in three subclusters. b tSNE plot showing the isolated single nuclei from HLW and LLW muscle. c tSNE plot showing the expression of preadipocyte-related genes in different groups. d Violin plot showing the expression of adipogenic master genes in different groups. e Violin plot displaying the expression of mature adipocyte marker genes in different groups. f Violin plot displaying the expression of lipid metabolism-related genes in different groups. g KEGG enrichment analysis of genes in adipocytes. Statistical analysis was performed using two-tailed Student’s t-test.