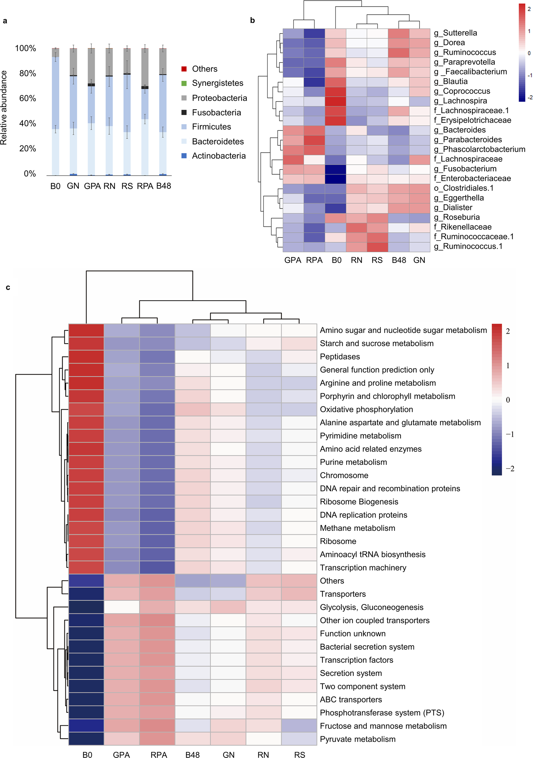
Fig. 5: The composition difference of the gut microbiota and the PICRUSt-predicted KEGG ortholog (KO) functions of analyzed fermented samples.

a The composition difference of the gut microbiota at the phylum level, (b) The heatmap of compositional variance of the gut microbiota at the genera level, (c) Heatmap showing the PICRUSt-predicted KEGG ortholog (KO) functions of analyzed fermented samples (feces comes from donor 2). Red color indicates relatively high values, whereas blue color means low values. B0: blank sample at 0 h; GN: GZ93 native flour; GPA: GZ93 starch complexed with palmitic acid; RN: RS4 native flour; RS: RS4 starch; RPA: RS4 starch complexed with palmitic acid; B48: blank sample at 48 h. Error bar indicates the standard deviation.