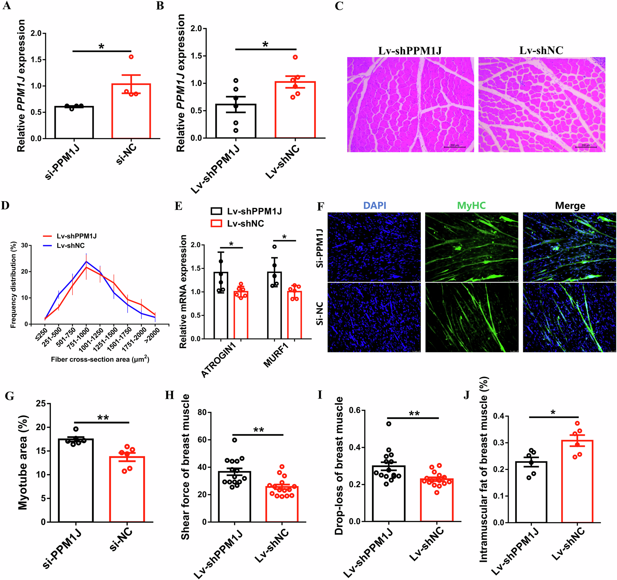
Fig. 3: PPM1J regulate muscle development and meat quality feature.

A Relative PPM1J expression with PPM1J interference in CPMs. B-E. Relative PPM1J mRNA expression (B), H&E staining (C), frequency distribution of fiber cross-section area (CSA) (D), and relative ATROGIN1 and MURF1 expression (E) in breast muscle with infection of lentivirus-mediated PPM1J knockdown (Lv-shPPM1J); MyHC immunostaining (F), myotube area (%) (G) of CPMs transduced with PPM1J interference. Shear force (H), Drop-loss (I), and IMF (J) in breast muscle with PPM1J knockdown. In panels (A, B, E and G–J), results are shown as mean ± SEM, statistical significance of differences between means was assessed using paired t-tests (A, B, and G–J) and independent sample t-tests (E). (*P < 0.05; **P < 0.01).