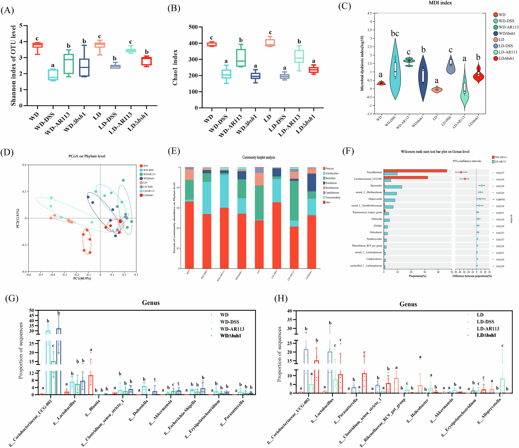
Fig. 6: Effect of AR113 on gut microbiota structure in Mice.
From: The bsh1 gene of Lactobacillus plantarum AR113 ameliorates liver injury in colitis mice

A Shannon index of OUT level; B Chao index; C Microbial dysbiosis index (MDI); D PCOA (principal co-ordinates analysis) of gut microbiota at the phylum level; E Relative abundance at the phylum level of each group; F Wilcoxon rank-sum test bar plot on genus level between WD-AR113 and LD-AR113 groups; G The relative abundance of dominant flora at the genus level in the WD groups; H The relative abundance of dominant flora at the genus level in the LD groups. Different letters (a, b, and c) indicate significance (P < 0.05), *P < 0.05, **P < 0.01, n = 5.