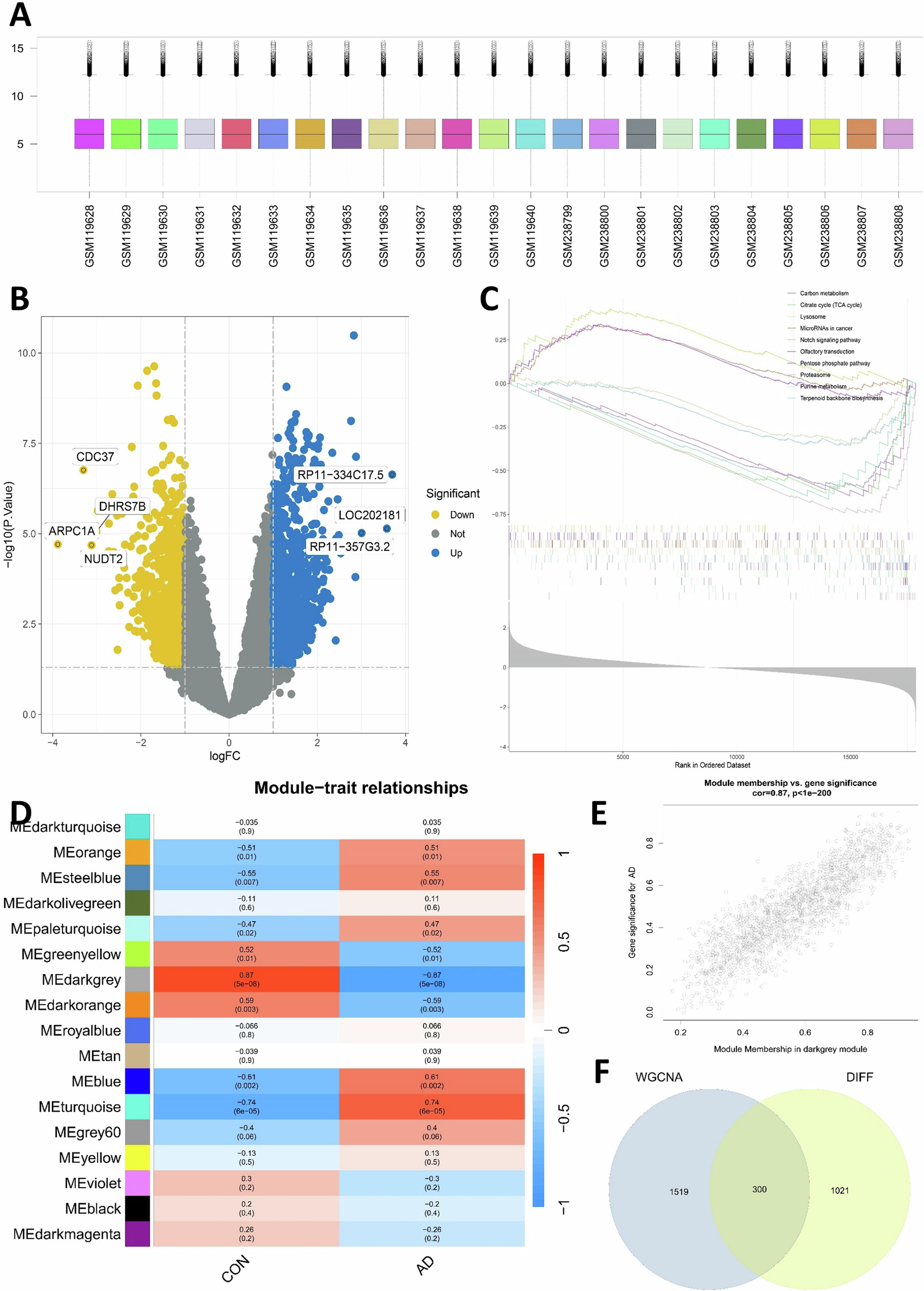
Fig. 2: Acquisition of AD gene cluster from GEO dataset GSE5281.
From: Network pharmacology study on the mechanism of berberine in Alzheimer’s disease model

A The human hippocampal transcriptome data selected from the GEO database included 13 normal samples and 10 AD samples as indicated. B Volcano map of differential expression genes (DEG) between the AD patients vs control dataset. C Transcriptomic GSEA analysis yielded upregulated and downregulated pathways. D Differential gene expression modules of AD obtained by WGCNA analysis. E Assessing the relationship between MEdarkgrey module membership and significant genes in AD. F Intersection analysis between key module gene clusters screened from WGCNA and original transcriptome data of AD screened by DIFF (p < 0.05) and the intersection gene served as the final AD-related gene cluster.