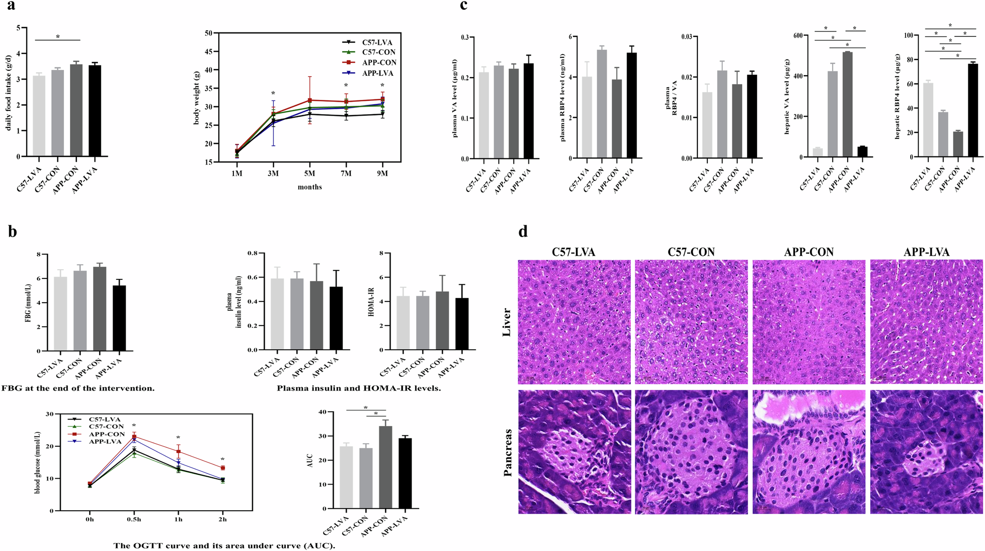
Fig. 4: Growth of animals, glucose and VA metabolism, and hepatic and pancreatic histology.

a Dietary intake and body weight monitoring of C57BL/6J and APP/PS1 mice during the dietary intervention. b FBG and plasma insulin levels, HOMA-IR, and OGTT at the end of the intervention. c Plasma VA and RBP4 levels and the ratio of RBP4 to VA, hepatic VA and RBP4 levels at the end of the intervention. d HE staining of the liver (scale bar: 50μm) and the pancreas (scale bar: 20μm) in mice treated with different diets at the end of the intervention. Data were expressed as mean ± SEM or mean ± SD, n = 8 in C57-CON group, n = 8 in C57-LVA group, n = 8 in APP-CON group, n = 6 in APP-LVA group. Comparisons between groups were conducted using one-way ANOVA, followed by \(\check{{\rm{S}}}{\rm{id}}\acute{{\rm{a}}}{\rm{k}}\) or Games-Howell multiple comparisons test according to the homogeneity of variance. *P < 0.05. Asterisks among all histogram figures indicated significant difference of post-hoc comparison between two groups at two ends of the horizontal line, except the comparison of body weight in Fig. 5a and the comparison of OGTT test at different time points in Fig. 5b (Here asterisks indicated the significant difference among four groups).