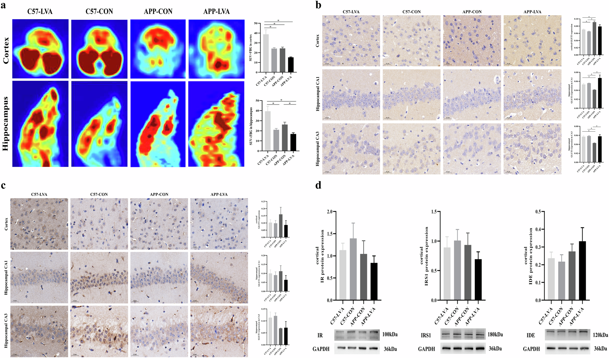
Fig. 6: Cerebral glucose uptake capacity and glucose transport- and metabolism-related molecule protein expression in mice at the end of the experiment.

a Results of the 18F-FDG-PET scan of the glucose uptake capability in both the cortex and hippocampus. b Brain GLUT3 expression in mice treated with different diets. c Brain GLUT1 expression in mice treated with different diets. d Molecule protein expression related with insulin metabolism in the cortex between groups. Data were expressed as mean ± SEM or mean ± SD, n = 8 in C57-CON group, n = 8 in C57-LVA group, n = 8 in APP-CON group, n = 6 in APP-LVA group. Comparisons between groups were conducted using one-way ANOVA, followed by \(\check{{\rm{S}}}{\rm{id}}\acute{{\rm{a}}}{\rm{k}}\) or Games-Howell multiple comparisons test according to the homogeneity of variance. *P < 0.05. Asterisks among all histogram figures indicated significant difference of post-hoc comparison between two groups at two ends of the horizontal line.