Correction to: npj Science of Food https://doi.org/10.1038/s41538-024-00335-1, published online 07 November 2024
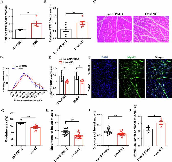
In this article panel H in Fig. 3 was inadvertently duplicated in panel I; the figure should have appeared as shown below with panel I showing ‘Drop-loss of breast muscle’.

The original article has been corrected.
Author information
Authors and Affiliations
Corresponding authors
Rights and permissions
Open Access This article is licensed under a Creative Commons Attribution-NonCommercial-NoDerivatives 4.0 International License, which permits any non-commercial use, sharing, distribution and reproduction in any medium or format, as long as you give appropriate credit to the original author(s) and the source, provide a link to the Creative Commons licence, and indicate if you modified the licensed material. You do not have permission under this licence to share adapted material derived from this article or parts of it. The images or other third party material in this article are included in the article’s Creative Commons licence, unless indicated otherwise in a credit line to the material. If material is not included in the article’s Creative Commons licence and your intended use is not permitted by statutory regulation or exceeds the permitted use, you will need to obtain permission directly from the copyright holder. To view a copy of this licence, visit http://creativecommons.org/licenses/by-nc-nd/4.0/.
About this article
Cite this article
Ma, M., Yang, X., Zhang, Y. et al. Author Correction: PPM1J regulates meat quality feature and glycerophospholipids composition in broiler by modulating protein dephosphorylation. npj Sci Food 9, 62 (2025). https://doi.org/10.1038/s41538-025-00424-9
Published:
Version of record:
DOI: https://doi.org/10.1038/s41538-025-00424-9