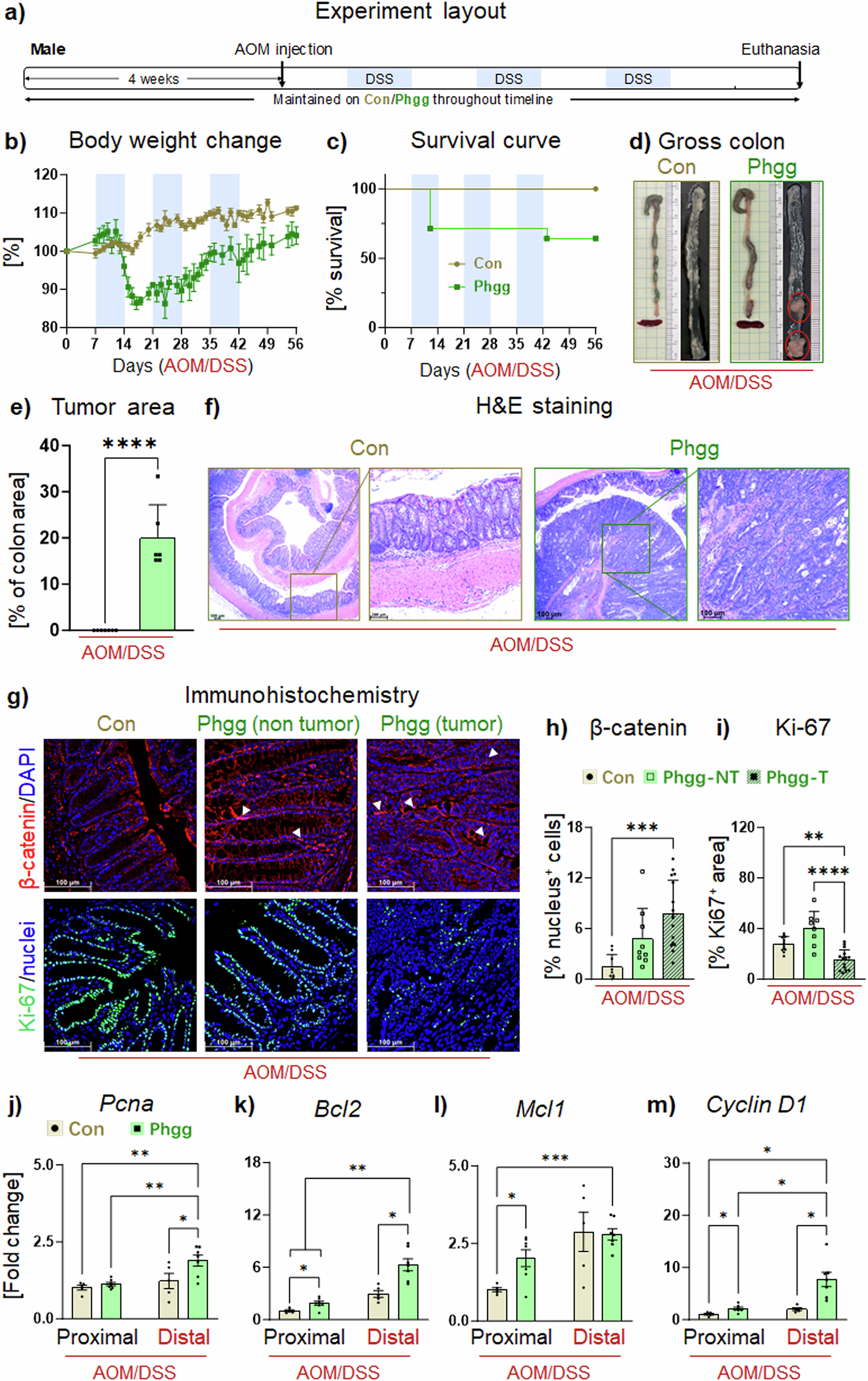
Fig. 5: Phgg exacerbated colitis-associated colorectal cancer in AOM/DSS male mice.

a Experimental timeline, mice were maintained on either Phgg-contained or the control diet. Azoxymethane was administrated (AOM, 7.5 mg/kg body weight, i.p.) 1 week before three 7-day cycles of DSS/regular water (1%, 0.75%, 0.75% of DSS in drinking water), then sacrificed after one more week of regular water. b Changes in body weight referred to the weight on the AOM injection day. c Probability of survival. d Representative pictures of gross colons. e Tumor area as percentage of colon area. f Representative H&E-stained colon sections (original magnification, ×16, ×100). g Representative images of β-catenin (red) and Ki67 (green) immunohistochemical staining. DAPI was used to visualize the nucleus [blue, (original magnification, ×200)]. Quantitative evaluation of h β-catenin (nuclear localization) and i Ki67 positive cells normalized per unit area. Colonic mRNA levels of j Pcna, (k) Bcl2, (l) Mcl1, and m Cyclin D1. Values are presented as mean ± SEM. *p < 0.05, **p < 0.01, ***p < 0.001, and ****p < 0.0001.