Fig. 2: Interaction of iron oxide nanoparticles with cells.
From: Portable and affordable device for on-site quantitative detection of somatic cells in milk

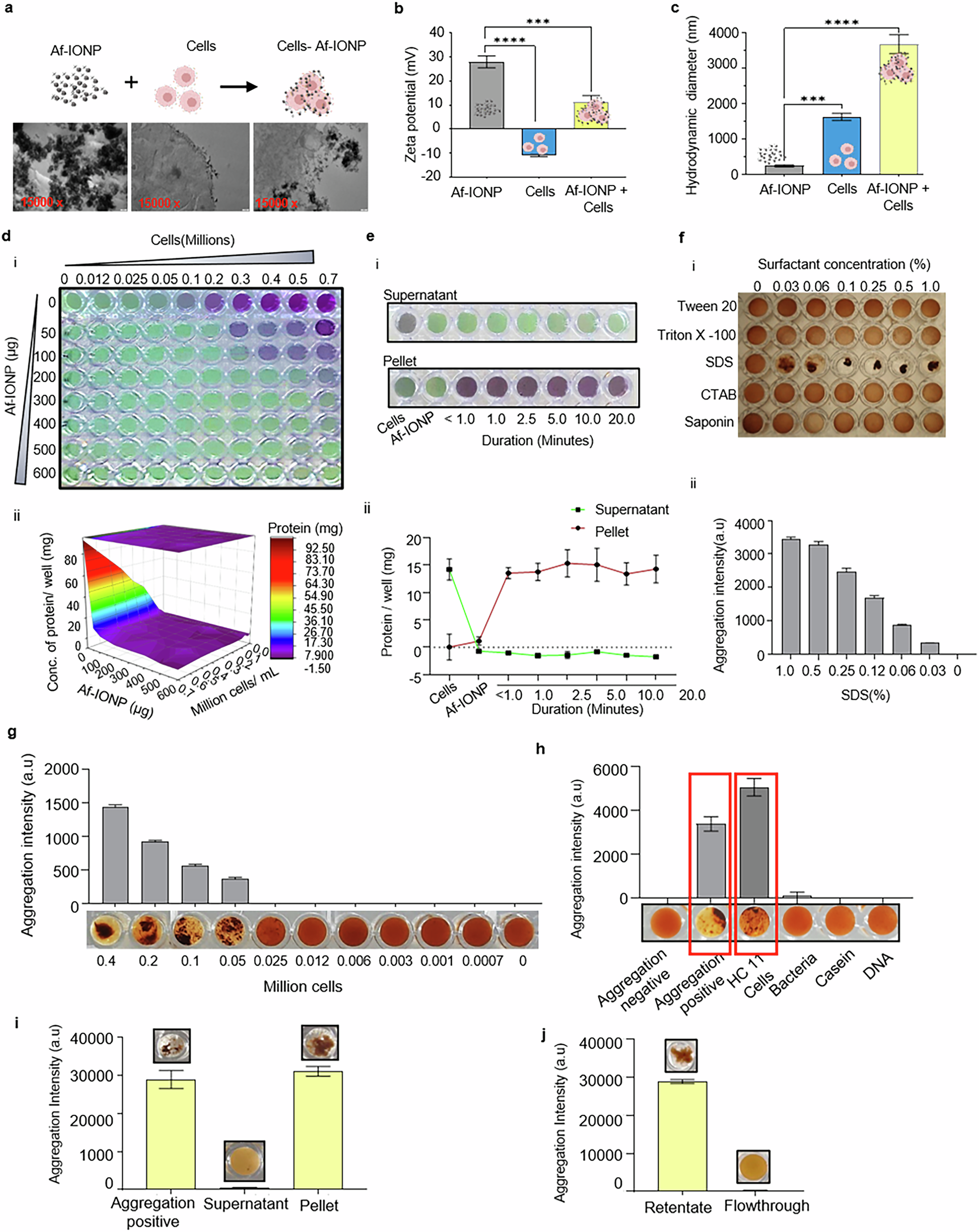
a TEM images showing the interaction of iron oxide nanoparticles with cells. b Zeta potential and c hydrodynamic diameter of iron oxide nanoparticles, cells, and cell-iron oxide nanoparticle complexes. d In 96-well plate, number of cells were increased row-wise while the amine-functionalized iron oxide nanoparticles were varied column-wise. After 10 minutes of incubation, protein content was measured in the supernatant (i). The graph shows the protein content in the supernatant of different wells of the 96 well plate (ii). e The sequestration was performed at various time intervals at constant cell (0.1 million) number to optimize the incubation time (i) The graph shows the protein content in supernatant and pellet as a function of time (ii). f Aggregate formation in cell-iron oxide nanoparticle mixtures treated with different concentrations of surfactants like Tween-20, Triton, SDS, CTAB, Saponin at various concentrations. Significant aggregation was observed at 0.25% SDS concentration, as noted with densitometric analysis (ii). g Aggregation response with varying numbers of epithelial cells in PBS (200 µL; 10 mM), proportionately increasing aggregation with cells. h Specificity of aggregation tested with various milk components (DNA, proteins, bacteria, cells). Aggregation was observed with epithelial cells and a positive control sample (milk from an infected animal). i Aggregation formation with different fractions of milk by centrifugation and j filtration. Aggregation was observed with the pellet fraction of centrifugation and the retentate fraction of filtration.