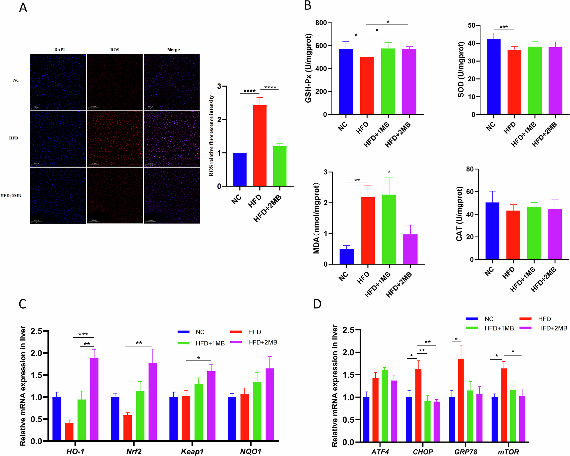
Fig. 3: Effects of MB on oxidative stress state of mice.

A The representative fluorescence image and relative fluorescence intensity of ROS (red) in the liver (n = 3); B The hepatic redox homeostasis indexes (n = 8); C Expression of genes related to antioxidant capacity in the Nrf2 signaling pathway; D Expression of genes related to endoplasmic reticulum stress. Data are presented as mean ± SEM, n = 6. * p < 0.05, ** p < 0.01,*** p < 0.001.