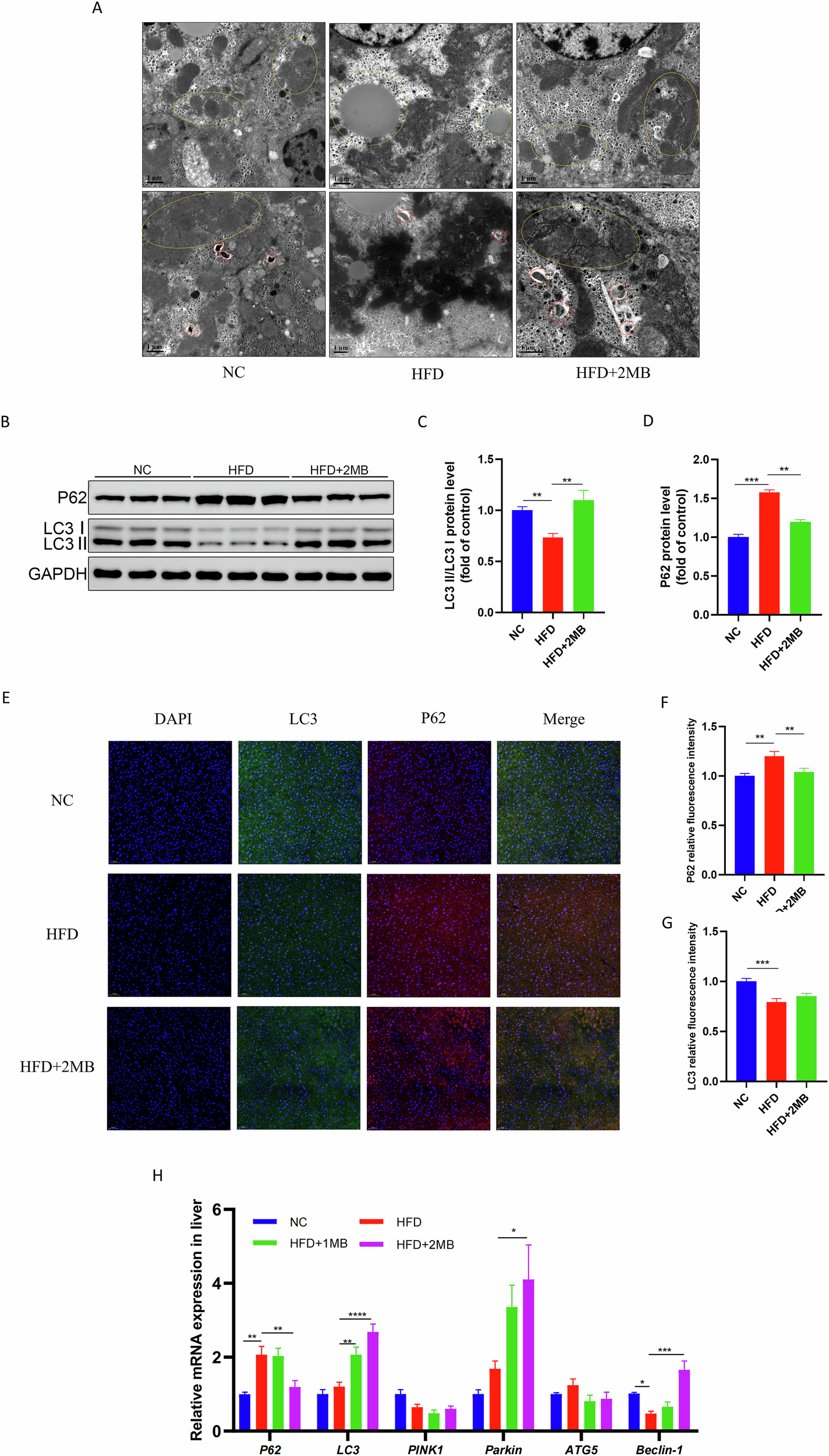
Fig. 4: Effects of MB on ultrastructure and mitochondrial autophagy of the liver.

A Representative TEM images. The areas in the yellow circles show mitochondria; the areas in the red circles show autophagosome; the areas in the green circles show lipid droplets (scale bar: 1 μm, magnification: 15,000–20,000×, n = 3). B Western blotting images of LC3 and p62 (n = 3); C Relative protein expression of LC3; D Relative protein expression of P62; E Representative LC3 (green) and p62 (red) immunofluorescence staining images in hepatic tissue. Nuclei were stained with DAPI (blue) (scale bar: 50 μm, magnification: 200×, n = 3); F P62 relative fluorescence intensity; G LC3 relative fluorescence intensity; H Expression of genes related to liver mitochondrial autophagy. Data are presented as mean ± SEM, n = 6. * p < 0.05, ** p < 0.01,*** p < 0.001, **** p < 0.0001.