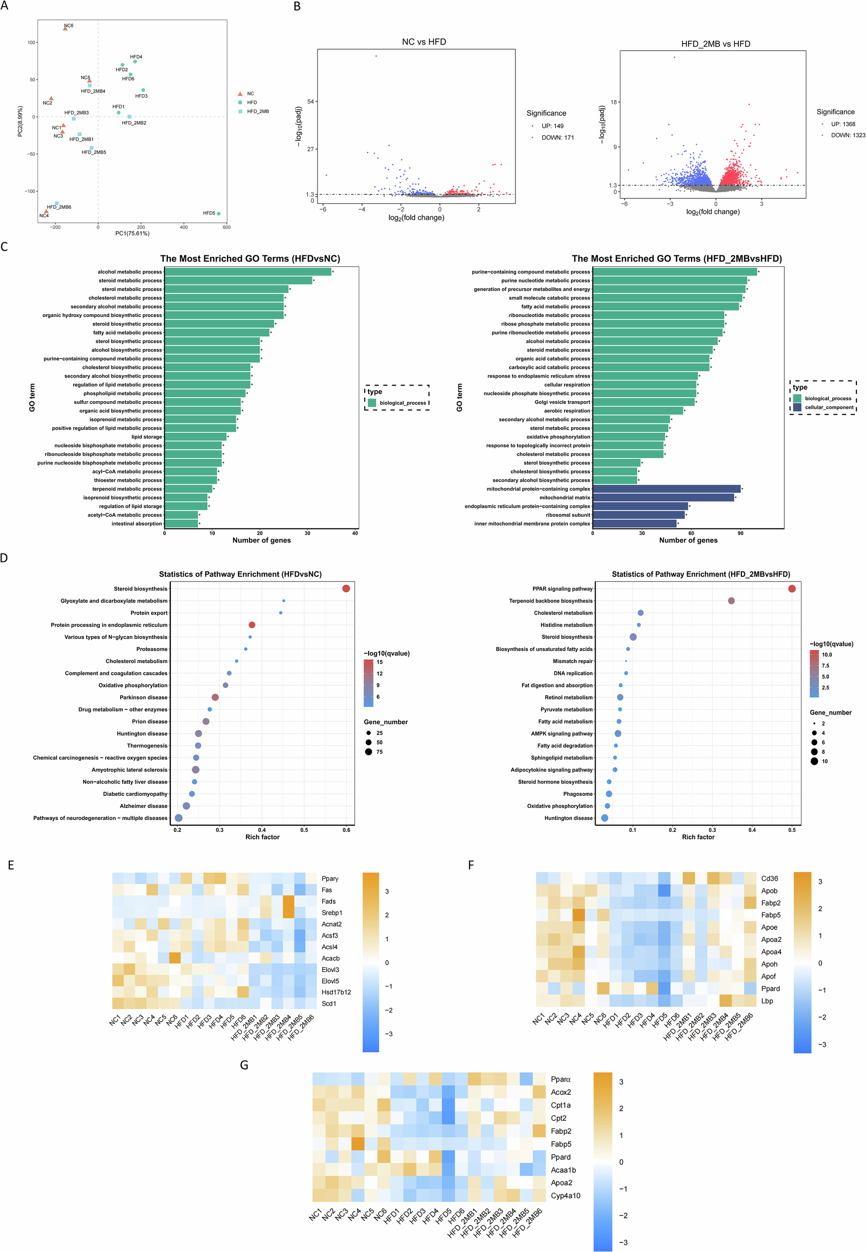
Fig. 5: MB regulates hepatic gene expression profiles in mice.

A PCA score plots; B Volcano plot of DGEs. Each dot represents a particular gene, and its corresponding horizontal and vertical values are gene expression changes in the NC and HFD groups or HFD and HFD + 2MB groups, respectively. The red dots mean up-regulated genes expressed significantly, and the blue dots mean down-regulated genes expressed significantly. C GO enrichment analysis. The vertical axis represents GO terms and the horizontal axis is the Rich factor. D KEGG pathway analysis. E Heatmap cluster analysis of DGEs in the fatty acid biosynthesis pathways; F Heatmap cluster analysis of DGEs in the lipid transport pathways; G Heatmap cluster analysis of DGEs in the PPAR signaling pathways related to fatty acid oxidation. n = 6 mice per group.