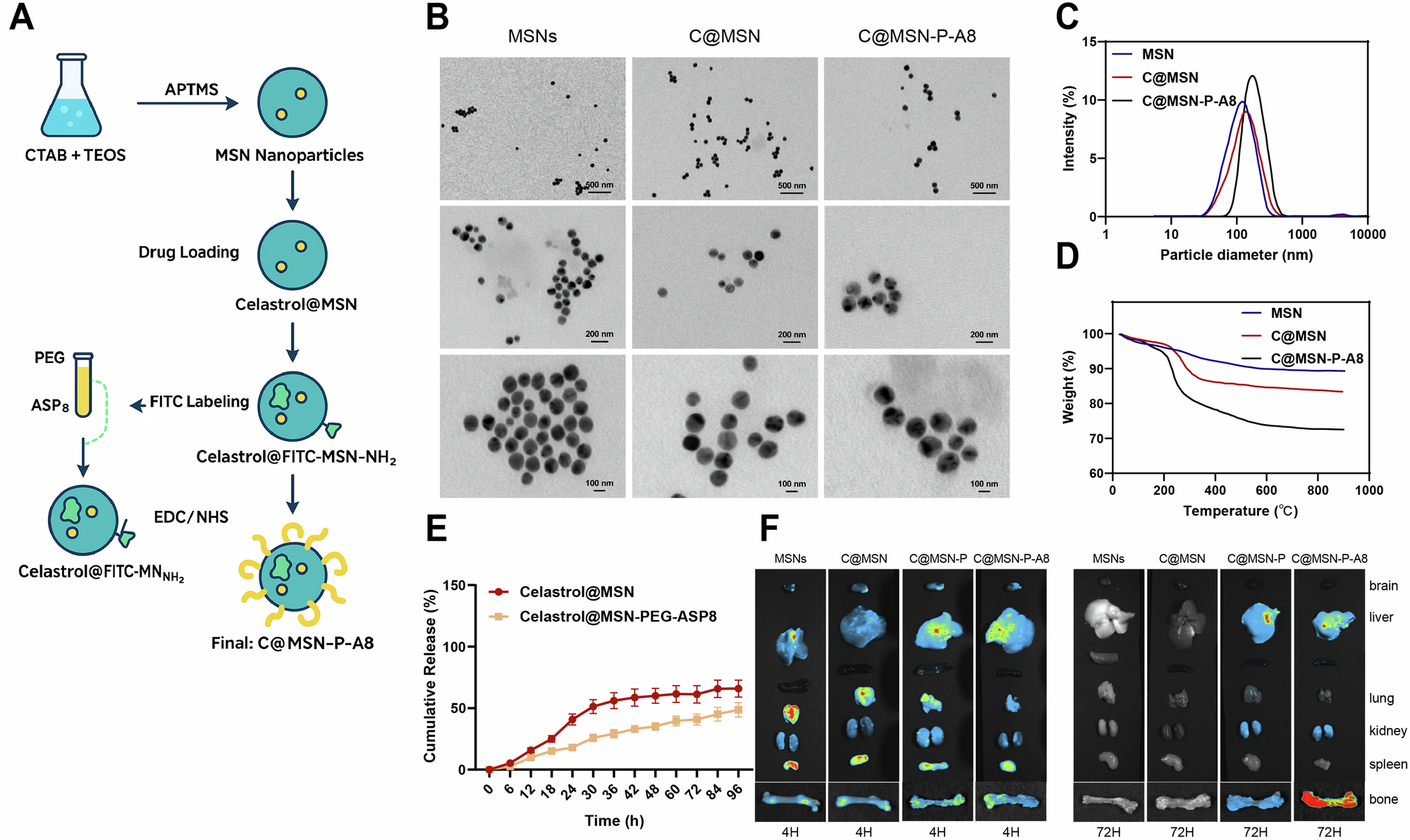
Fig. 1: Preparation and characterization of C@MSN-P-A8.
From: Bone-targeted celastrol nanocarrier suppresses osteoclastogenesis in postmenopausal osteoporosis

A Schematic representation of the preparation of C@MSN-P-A8. B Typical SEM images of MSNs, C@MSN, and C@MSN-P-A8. C DLS curves of MSNs, C@MSN, and C@MSN-P-A8. D TGA curves of MSNs, C@MSN, and C@MSN-P-A8. E Drug release curve of Celastrol from C@MSN-P-A8. F In vivo targeted fluorescence experiment: fluorescence images of various organs at 4 and 72 h post-injection of MSNs, C@MSN, C@MSN-PEG, and C@MSN-P-A8.